扫码下载APP
及时接收最新考试资讯及
备考信息
网校为你整理好了经济法基础易错易混知识点和经典例题,考前一定要弄清楚!

易错易混知识点三:法人VS非法人组织
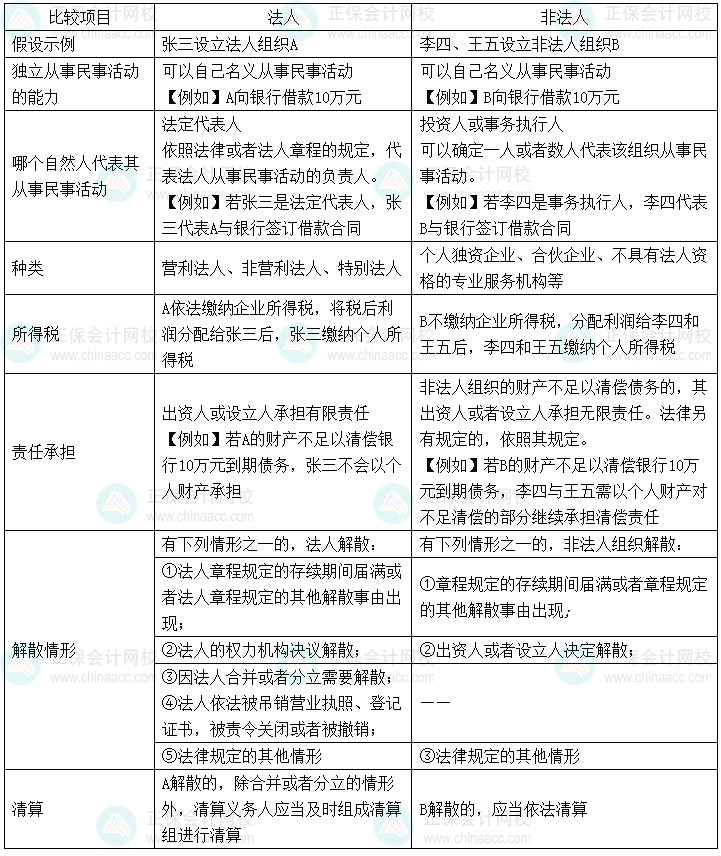
◎“萌”圈点:法人与非法人组织种类、责任承担、解散的具体内容
Ø指点迷津:

Ø典型例题
【多选题】下列属于法人解散情形的有( )。
A.法人章程规定存续期间届满
B.法人权力机构决议解散
C.因法人合并需要解散
D.法人依法被吊销营业执照
【正确答案】ABCD
【答案解析】《民法典》规定出现下列情形之一的,法人解散:(1)法人章程规定的存续期间届满或者法人章程规定的其他解散事由出现;(2)法人的权力机构决议解散;(3)因法人合并或者分立需要解散;(4)法人依法被吊销营业执照、登记证书,被责令关闭或者被撤销;(5)法律规定的其他情形。
更多推荐:
Copyright © 2000 - www.fawtography.com All Rights Reserved. 北京正保会计科技有限公司 版权所有
京B2-20200959 京ICP备20012371号-7 出版物经营许可证
京公网安备 11010802044457号
套餐D大额券
¥
去使用