扫码下载APP
及时接收最新考试资讯及
备考信息
2025年初级会计职称考试的脚步日益临近,各位考生们是否已经进入紧张的备考状态了呢?为了助力大家高效备考,初级会计职称资料包迎来了全面更新!
此次更新的资料内容丰富且实用,涵盖了初级会计考试的核心要点,如此超值的资料,仅需1元/份!超高的性价比,绝对是你备考路上的不二之选!
精准提炼初级会计实务、经济法基础中的高频考点,让你迅速抓住重点,有的放矢地进行复习,大大节省备考时间,提高复习效率。
点击查看大图
巧妙编写的必背口诀,将复杂难记的知识点变得朗朗上口,帮助你轻松记忆,有效克服遗忘难题,让知识点在脑海中扎根。
点击查看大图
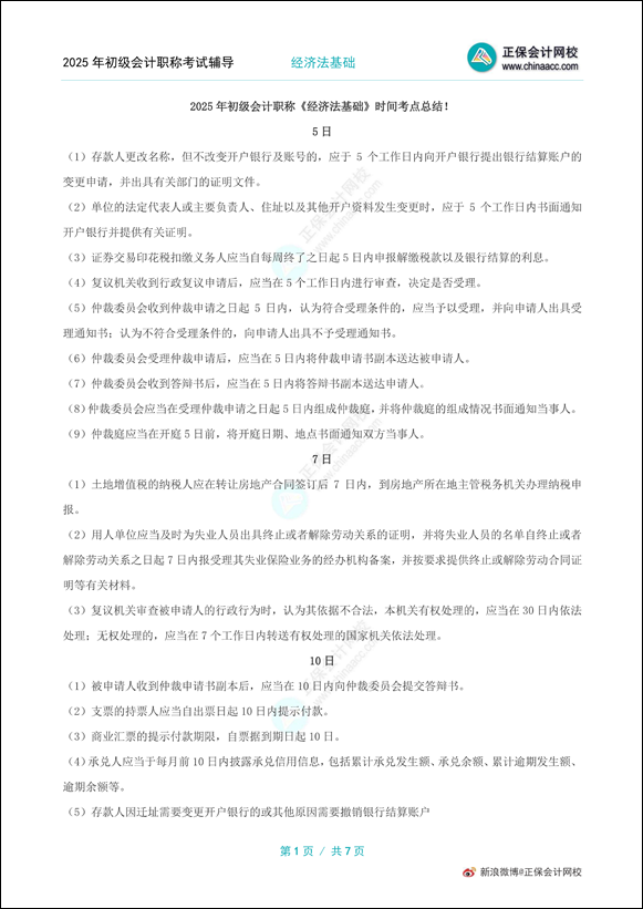
精心整理经济法基础中容易混淆的时间类考点,以清晰明了的形式呈现,方便你对比记忆,彻底攻克这一考试难点。

无论你是刚刚开始备考,对知识点一头雾水,还是已经复习了一段时间,需要梳理重点、强化记忆,这些资料都能满足你的需求,为你的备考之路保驾护航。下载学习>
Copyright © 2000 - www.fawtography.com All Rights Reserved. 北京正保会计科技有限公司 版权所有
京B2-20200959 京ICP备20012371号-7 出版物经营许可证
京公网安备 11010802044457号
套餐D大额券
¥
去使用