扫码下载APP
及时接收最新考试资讯及
备考信息
| 初级会计实务 | 经济法基础 |
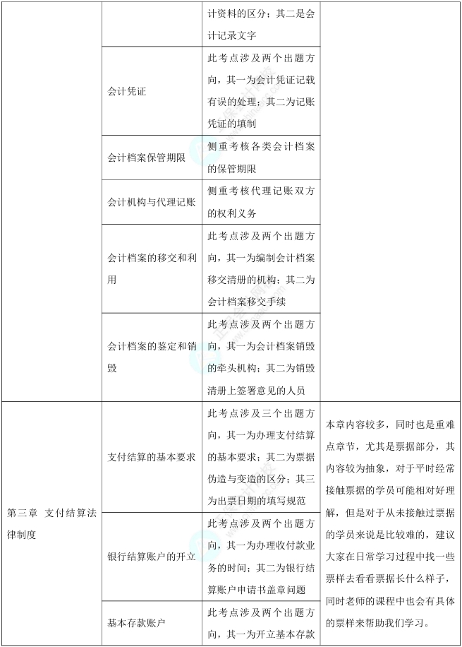
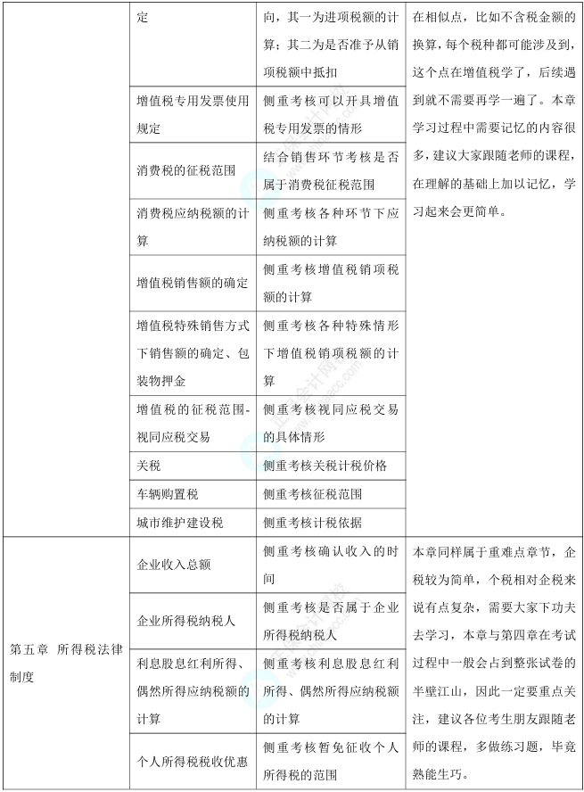
距离初级考试已经不足1个月了,不知道各位考生朋友们准备得怎么样了。欲上战场必利其器,锋利的“武器”是我们在战场上赢得敌人的工具,正如我们学习一样,基础牢固外加良好的心理素质也是我们通过经济法基础所必须具备的能力。经济法基础考试题目很基础,但也有难点,其难点在于范围广。不过请各位考生朋友们放心,较偏的知识点在一张试卷中只占5%,绝对不会影响我们通过考试,大部分题目都是我们日常练习的题目。
为了帮助各位考生朋友们锻造出锋利的“武器”,网校为大家准备了以下资料,资料的主要内容是2026年考点预测,以及该考点可能的出题方向并且搭配相应的学习方法,让各位考生朋友在本就锋利的“武器”上增光添彩。










更多推荐
Copyright © 2000 - www.fawtography.com All Rights Reserved. 北京正保会计科技有限公司 版权所有
京B2-20200959 京ICP备20012371号-7 出版物经营许可证
京公网安备 11010802044457号
套餐D大额券
¥
去使用