扫码下载APP
及时接收最新考试资讯及
备考信息
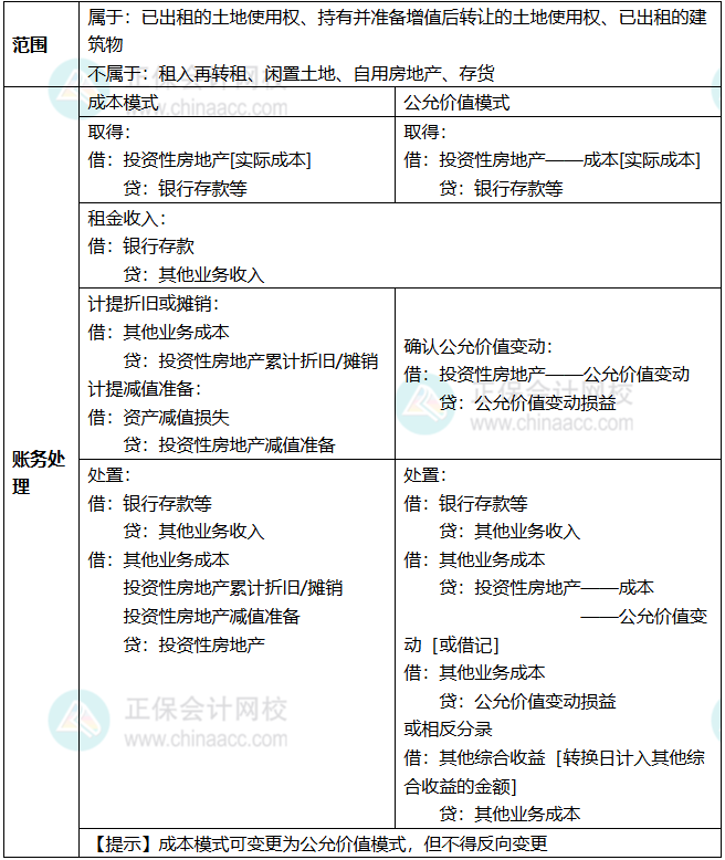
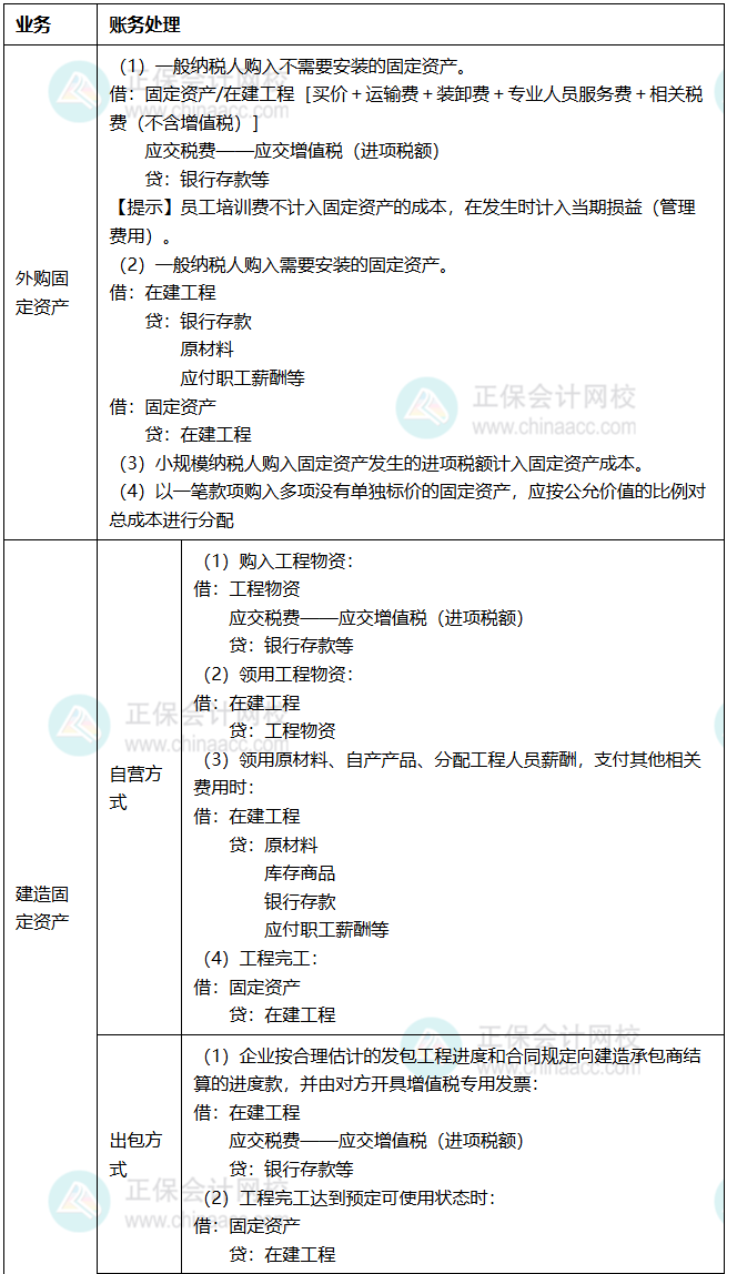
为帮助考生高效备考,网校教研老师精心整理了2026年《初级会计实务》各章节的速记小卡,通过表格的形式助力考生快速掌握知识点,直接高频考点,考前抢分,顺利通过考试!








距离考试越来越近,各位同学们时间很紧,大家一定要抓紧时间备考,这个阶段不仅要快速回忆知识点,还需通过做题来巩固强化,查缺补漏。
最后,网校预祝每一位考生都能取得优异的成绩,成功拿下初级会计证书!
Copyright © 2000 - www.fawtography.com All Rights Reserved. 北京正保会计科技有限公司 版权所有
京B2-20200959 京ICP备20012371号-7 出版物经营许可证
京公网安备 11010802044457号
套餐D大额券
¥
去使用