安卓版本:8.8.90 苹果版本:8.8.90
开发者:北京正保会计科技有限公司
应用涉及权限:查看权限>
APP隐私政策:查看政策>
书课题助力备考
硬核干货等你学
海量好题等你练
照片一键处理
重要节点不错过
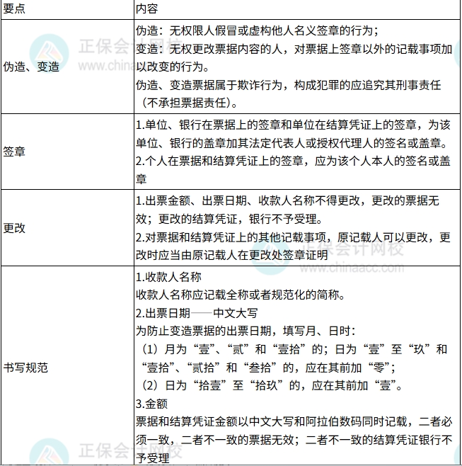
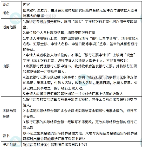
为帮助考生高效备考,网校教研老师精心整理了2026年初级会计《经济法基础》各章节的速记小卡,通过表格的形式助力考生快速掌握知识点,直接高频考点,考前抢分,顺利通过考试!
距离考试越来越近,各位同学们时间很紧,大家一定要抓紧时间备考,这个阶段不仅要快速回忆知识点,还需通过做题来巩固强化,查缺补漏。
最后,网校预祝每一位考生都能取得优异的成绩,成功拿下初级会计证书!
点击试试手气即可抽奖人已抽奖
人已抽奖
优惠券
不感兴趣?去选课中心>
0
上一篇:2026初级《经济法基础》60天冲刺打卡-知识...
下一篇:2026初级《经济法基础》60天冲刺打卡-知识...
1月5日-27日
大纲教材已公布
4月15日前公布
5月16日-18日
6月26日公布
查分后3-4个月陆续领取
10W+题量持续更新中
及时接收最新考试资讯及备考信息
充分利用高含金量资料,备战考试,拿下初级证!
官方公众号微信扫一扫
官方视频号微信扫一扫
官方抖音号抖音扫一扫
初级会计职称 报名 考试 查分 备考 题库
中级会计职称 报名 考试 查分 备考 题库
高级会计师 报名 考试 查分 题库 评审
注册会计师 报名 考试 查分 备考 题库
税务师 报名 考试 查分 备考 题库
资产评估师 报名 考试 查分 备考 题库
ACCA 白金级 前景 免考 政策 资料
CMA 报名 考试 政策 准考证 查分
CFA 前景 报名 考试 资料 备考
FRM 官方 前景 报名 考试 备考
美国CPA 证书互认 报名 考试 资料
澳洲CPA 授权机构 免考 考试 资料
经济师 报名 考试 查分 备考 题库
就业晋升 招聘 简历 求职 故事
会计实务 各行业 问答 记账 报表 实操
银行从业 报名 准考证 考试 证书 查分
证券从业 报名 大纲 考试 查分 证书
精华问答 初级 中级 注会 税务师
Copyright © 2000 - www.fawtography.com All Rights Reserved. 北京正保会计科技有限公司 版权所有
京B2-20200959 京ICP备20012371号-7 出版物经营许可证 京公网安备 11010802044457号
套餐D大额券
¥