扫码下载APP
及时接收最新考试资讯及
备考信息
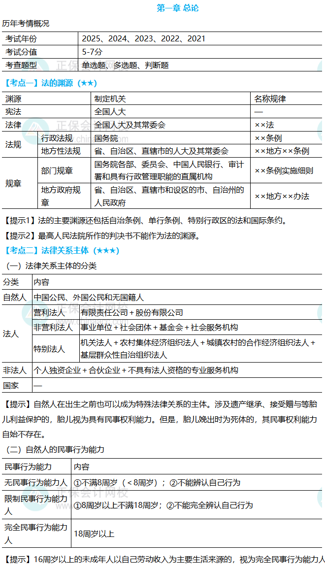
2026年初级会计备考已经开启,现阶段应该怎么学呢?正保会计网校教研老师为大家精心整理了《经济法基础》36个恒考点,大家可以提前预习哦~今天带来第一章恒考点:

以上仅仅是部分内容的展示,第一章完整版恒考点及其他章节恒考点考生可自行下载学习!
2026年初级会计备考全面开启,提前预习打好基础!新课已经开讲,大家可以免费试听哦!>>点击立即免费试听初级课程
说明:因考试政策、内容不断变化与调整,正保会计网校提供的以上信息仅供参考,如有异议,请考生以官方部门公布的内容为准!
更多推荐:
Copyright © 2000 - www.fawtography.com All Rights Reserved. 北京正保会计科技有限公司 版权所有
京B2-20200959 京ICP备20012371号-7 出版物经营许可证
京公网安备 11010802044457号
套餐D大额券
¥
去使用