| 初级会计实务VS注会会计 | 初级经济法基础VS注会经济法、税法 |
2025年初级会考后不少同学转战注会,借助初级备考的基础,乘胜追击再拿一证!接下来为大家带来网校老师整理的初级《经济法基础》与注会《经济法》、《税法》科目相似度对比,赶快学起来~

| 初级会计实务VS注会会计 | 初级经济法基础VS注会经济法、税法 |
2025年初级会考后不少同学转战注会,借助初级备考的基础,乘胜追击再拿一证!接下来为大家带来网校老师整理的初级《经济法基础》与注会《经济法》、《税法》科目相似度对比,赶快学起来~

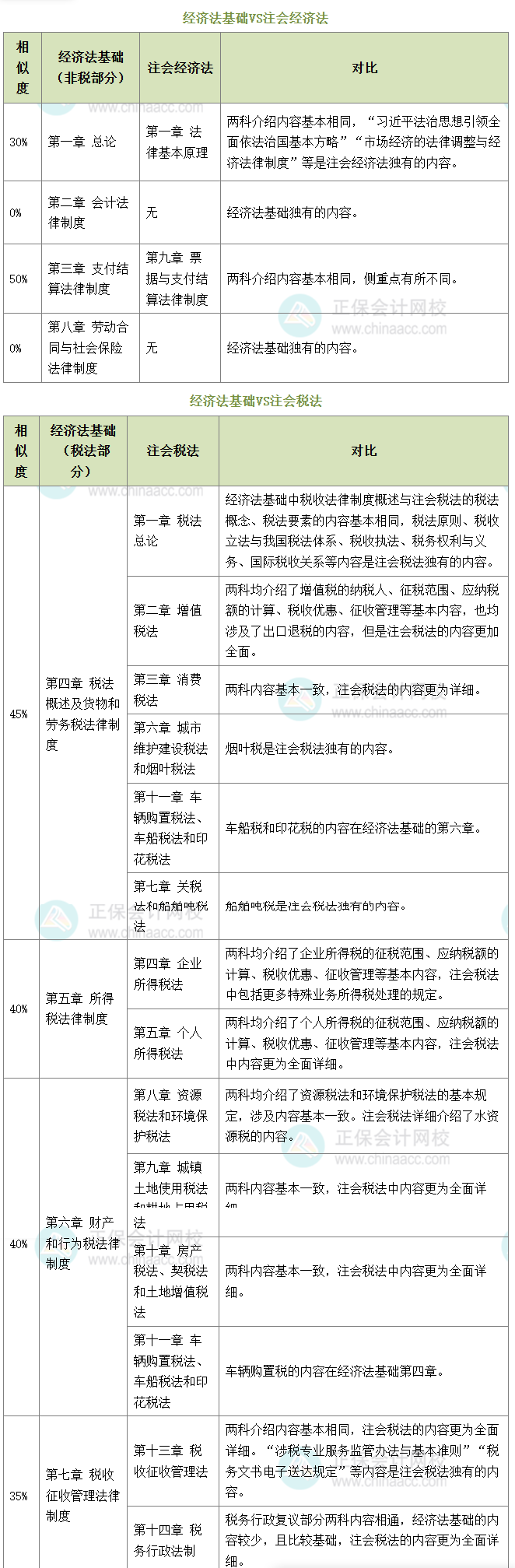
内容方面:经济法基础与注会经济法、税法的共同点较多,与经济法基础相比,注会经济法、税法的内容更详细,更全面,经济法基础的知识点基本涵盖其中,因此,基础性的内容就可以不用重复学习了。
时间方面:初级会计职称考完后距离注会考试已经不足4个月,需要抓紧时间学习。建议各位学员每天至少抽出3个小时的时间,保证听完基础课程,学完一章后通过复习和做题对本章进行巩固练习。注会经济法、税法是注会考试中较为简单的两科,找到适合自己的学习方法,坚持下去就一定能顺利取证。
更多推荐:
Copyright © 2000 - www.fawtography.com All Rights Reserved. 北京正保会计科技有限公司 版权所有
京B2-20200959 京ICP备20012371号-7 出版物经营许可证
京公网安备 11010802044457号
套餐D大额券
¥
去使用