扫码下载APP
及时接收最新考试资讯及
备考信息
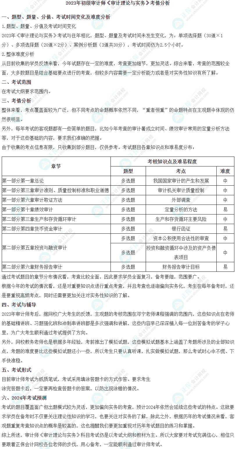
| 审计相关基础知识 | 审计理论与实务 |
想知道2023年初级审计师考试难度如何?快来,网校老师特地对2023年初级审计师《审计理论与实务》考试情况进行了深入分析,欲知详情,赶快往下看吧!
考后关注:考后征文&感恩答谢> 调查问卷> 预约查分>
★预约查分提醒
正保会计网校为大家提供免费预约成绩查询提醒服务,想知道考试成绩公布时间吗?打开微信扫描下方二维码来预约成绩公布提醒服务,拒绝网络拥挤,查分入口开通早知道!了解更多成绩查询相关事宜请点击此处>>

(操作步骤:微信扫描上方二维码—点击订阅查分提醒—订阅此提醒)
Copyright © 2000 - www.fawtography.com All Rights Reserved. 北京正保会计科技有限公司 版权所有
京B2-20200959 京ICP备20012371号-7 出版物经营许可证
京公网安备 11010802044457号
套餐D大额券
¥
去使用