25周年

财税实务 高薪就业 学历教育
APP下载
APP下载新用户扫码下载
立享专属优惠

安卓版本:8.8.80 苹果版本:8.8.80

开发者:北京正保会计科技有限公司

应用涉及权限:查看权限>

APP隐私政策:查看政策>

HD版本上线:点击下载>

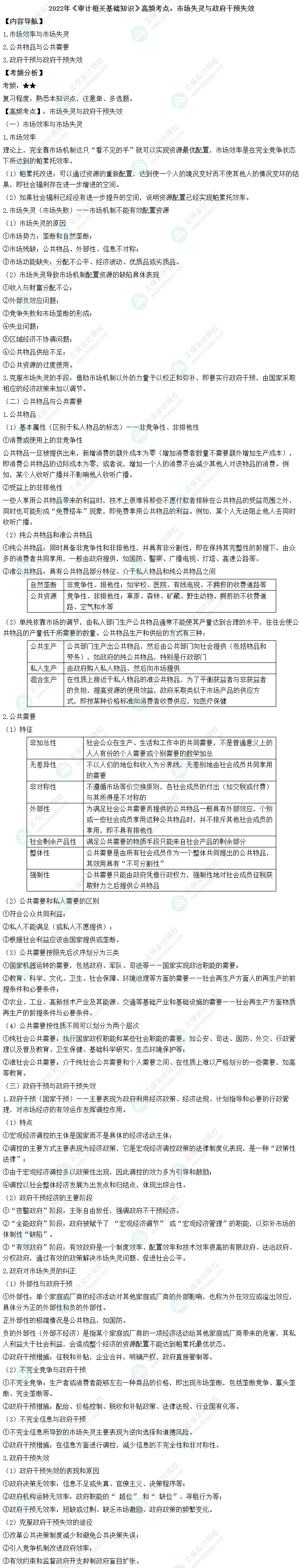
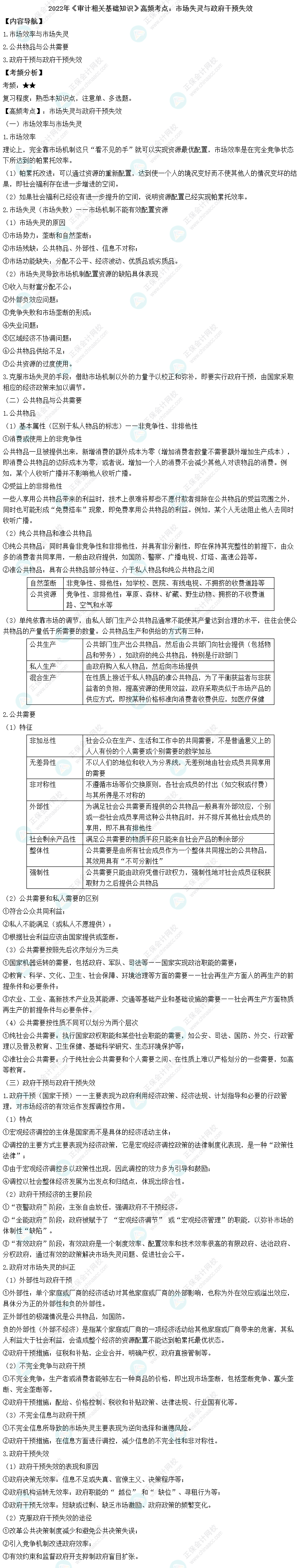
2022初级《审计相关基础知识》高频考点:市场失灵

来源: 正保会计网校 编辑:小辣椒 2022/08/17 18:07:29  字体:

选课中心

书课题助力备考

选课中心

资料专区

书课题助力备考

资料专区

免费题库

书课题助力备考

免费题库

会计人证件照

书课题助力备考

会计人证件照

考试提醒

书课题助力备考

考试提醒

2022年审计师考试9月25日举行,留给大家的备考时间越来越少,初级《审计相关基础知识》第一部分第二章高频考点,帮助大家高效备考!一起来看一下吧!

点击图片可查看高清大图

初级-基础知识

声明:本文是正保会计网校教研团队整理,转载请注明来源。

距离2022年审计师考试越来越近,请合理安排学习时间,奋力一搏,争取通过审计师考试!当有一天你拿到证书的时候,你会谢谢现在如此努力的你。了解2022年审计师课程>>

学员讨论(0
回到顶部
折叠
网站地图

Copyright © 2000 - www.fawtography.com All Rights Reserved. 北京正保会计科技有限公司 版权所有

京B2-20200959 京ICP备20012371号-7 出版物经营许可证 京公网安备 11010802044457号

恭喜你!获得专属大额券!

套餐D大额券

去使用