25周年

财税实务 高薪就业 学历教育
APP下载
APP下载新用户扫码下载
立享专属优惠

安卓版本:8.8.80 苹果版本:8.8.80

开发者:北京正保会计科技有限公司

应用涉及权限:查看权限>

APP隐私政策:查看政策>

HD版本上线:点击下载>

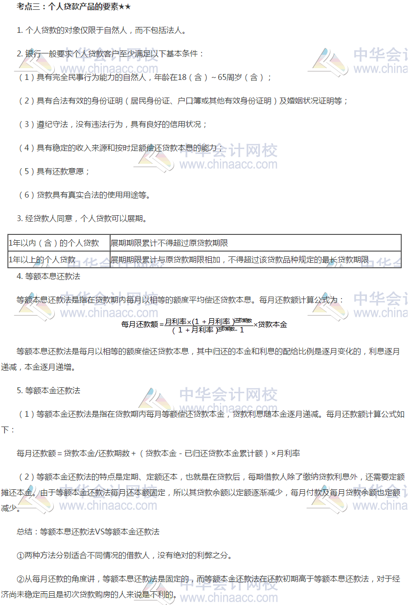
2019银行初级《个人贷款》高频考点:个人贷款产品的要素

来源: 正保会计网校 编辑:春分 2019/06/21 13:47:56  字体:

选课中心

多样班次满足需求

选课中心

资料专区

干货资料助力备考

资料专区

报考指南

报考条件一键了解

报考指南

2019年要考银行职业资格吗?提前备考,做好学习计划,每天都认真完成学习任务,加油!正保会计网校整理了银行业初级职业资格《个人贷款》相关知识点,供大家参考学习!

第一章03

注:本文原创于正保会计网校(//www.fawtography.com),转载请注明出处!

相关阅读:

2019下半年银行职业资格考试报考直通车

银行职业资格 如何进行跨省报考申请?

2019年下半年银行职业辅导招生方案上线了!

2019银行初级《个人贷款》各章节高频考点汇总

学员讨论(0

免费资料下载

  • 思维导图
  • 学习计划
  • 银行从业
    高频考点
  • 报考指南
  • 科目特点、备考建议
  • 习题精选
一键领取全部资料
回到顶部
折叠
网站地图

Copyright © 2000 - www.fawtography.com All Rights Reserved. 北京正保会计科技有限公司 版权所有

京B2-20200959 京ICP备20012371号-7 出版物经营许可证 京公网安备 11010802044457号

恭喜你!获得专属大额券!

套餐D大额券

去使用
报考小助理

扫码关注
获取更多信息