版权说明:本文档由正保会计教研团队提供并上传,若内容存在侵权,请联系客服处理!
登录解锁全部内容,下载更方便
2026年税务师《涉税服务实务》教材变动预测
2026年税务师《财务与会计》教材变动预测
2026年税务师《税法(二)》教材变动预测
2026年税务师《税法(一)》教材变动预测
《财务与会计》三色笔记-第10章 非流动资产(一)
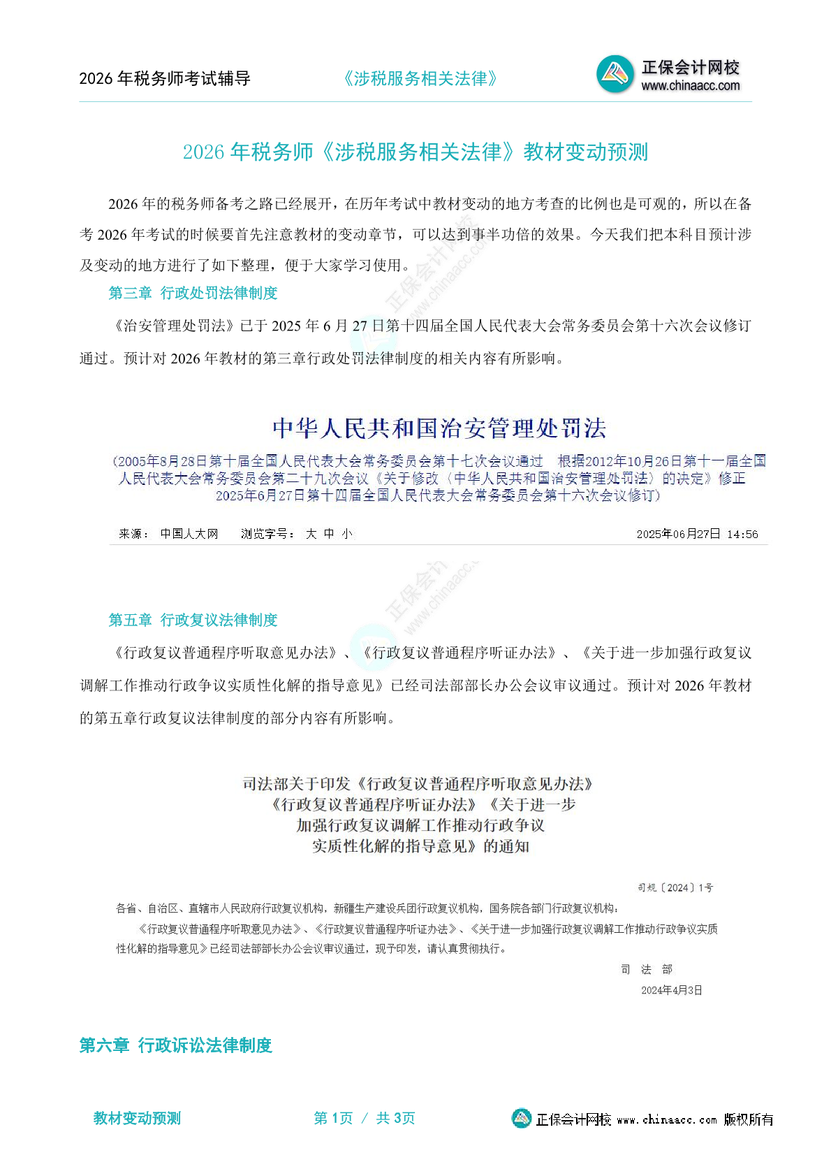
2024年《涉税服务相关法律》高频考点第5章 行政复议法律制度
2025年税务师《财务与会计》教材变动解读
2024年《税法(一)》高频考点第2章 增值税
2025年《财务与会计》爱打卡知识点讲义及题目