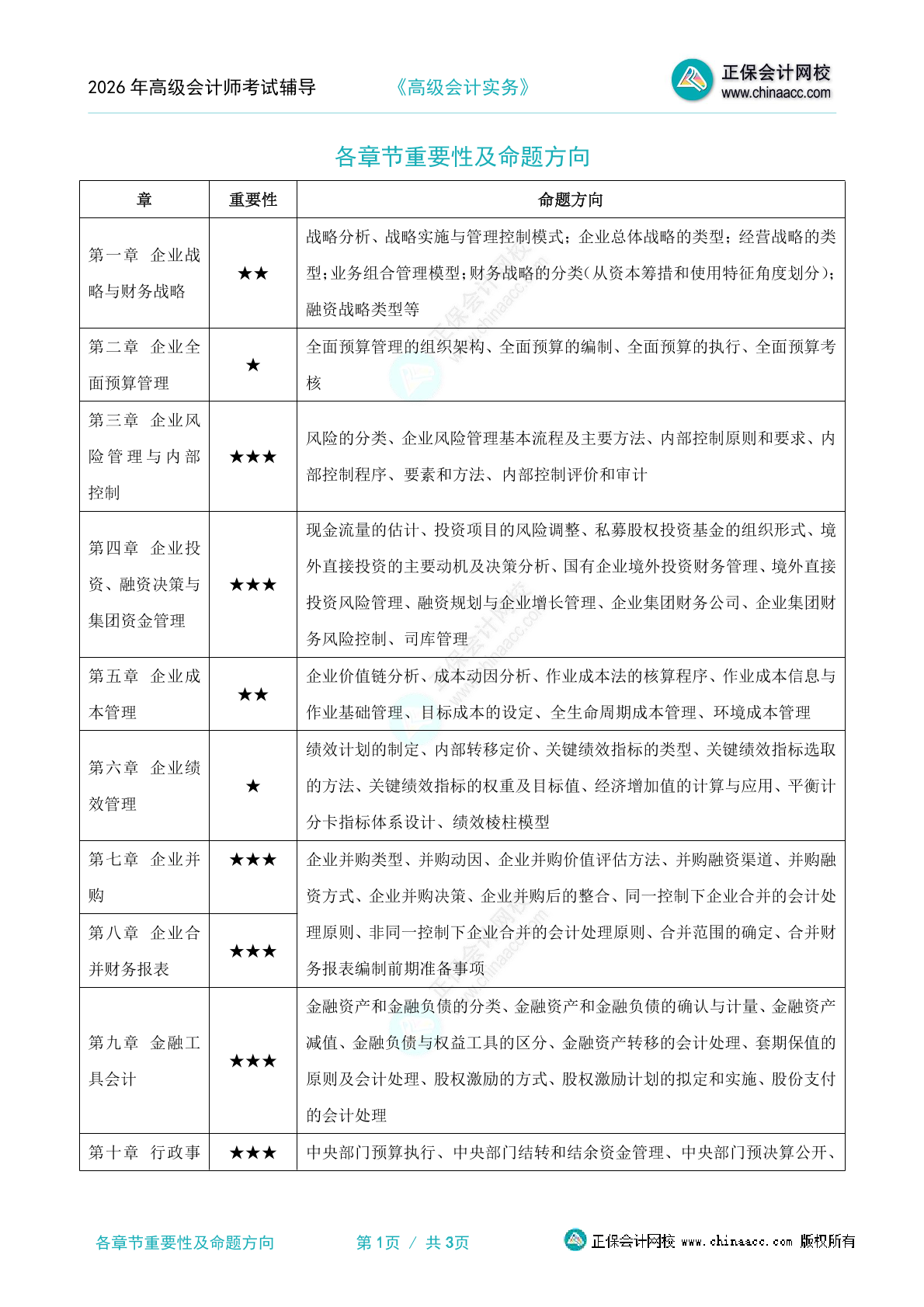
2026年《高级会计实务》各章节重要性、预计分值、命题方向
- 2026/01/26
- 共3页
- 0.21MB
- 预览 1082
- 下载 709
立即下载
预览
1 / 3
立即下载
¥1
/ 100
版权说明:本文档由正保会计教研团队提供并上传,若内容存在侵权,请联系客服处理!

版权说明:本文档由正保会计教研团队提供并上传,若内容存在侵权,请联系客服处理!