安卓版本:8.7.80 苹果版本:8.7.80
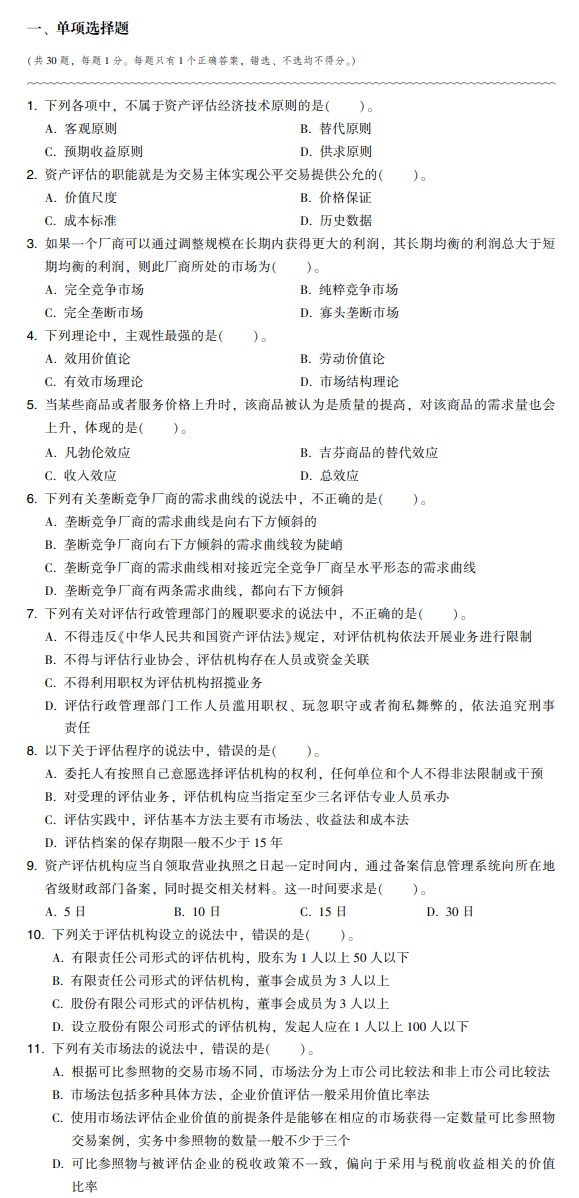
开发者:北京正保会计科技有限公司
应用涉及权限:查看权限>
APP隐私政策:查看政策>
HD版本上线:点击下载>
书课题助力备考
需要的都在这里
带你花式刷题
学练测考集一体
资产评估师考试前,考生要刷题、进行模拟测试,网校《最后冲刺8套卷》是好帮手!2024资产评估基础《最后冲刺8套卷》试读,快来!
图书特色:
全真模拟:内含8套模拟试卷,与考试题型题量一致,系统套卷练习,考前实战训练,掌控做题时间。
高效练习:每套试卷配备“扫我做试题”“扫我看答案”二维码,线上做题、快速看答案。
细致解析:试卷答案配备答案速查,解析进行重点标记,主观题分步骤标注得分点,跳出失分陷阱。
↓下载【试读】PDF电子版↓
【试卷-15页】资产评估基础最后冲刺8套模拟试卷
【答案-15页】资产评估基础最后冲刺8套模拟试卷
封面预览
↑点击图片即刻购买↑
点击试试手气即可抽奖人已抽奖
人已抽奖
优惠券
不感兴趣?去选课中心>
0
上一篇:2024年《资产评估基础》学习计划打卡表!免...
下一篇:2024年资产评估基础《必刷金题》免费试读
3月10日
3月24日-5月9日
考前一周左右
9月20日、21日
预计10月
以各地公告为准
10W+题量持续更新中
及时接收最新考试资讯及备考信息
与更多考生一起交流学习,备战考试,赢在起跑线
官方公众号微信扫一扫
官方视频号微信扫一扫
官方抖音号抖音扫一扫
初级会计职称 报名 考试 查分 备考 题库
中级会计职称 报名 考试 查分 备考 题库
高级会计师 报名 考试 查分 题库 评审
注册会计师 报名 考试 查分 备考 题库
税务师 报名 考试 查分 备考 题库
资产评估师 报名 考试 查分 备考 题库
ACCA 白金级 前景 免考 政策 资料
CMA 报名 考试 政策 准考证 查分
CFA 前景 报名 考试 资料 备考
FRM 官方 前景 报名 考试 备考
美国CPA 证书互认 报名 考试 资料
澳洲CPA 授权机构 免考 考试 资料
经济师 报名 考试 查分 备考 题库
就业晋升 招聘 简历 求职 故事
会计实务 各行业 问答 记账 报表 实操
银行从业 报名 准考证 考试 证书 查分
证券从业 报名 大纲 考试 查分 证书
基金从业 报名 大纲 考试 准考证 查分
Copyright © 2000 - www.fawtography.com All Rights Reserved. 北京正保会计科技有限公司 版权所有
京B2-20200959 京ICP备20012371号-7 出版物经营许可证 京公网安备 11010802044457号