24周年

财税实务 高薪就业 学历教育
APP下载
APP下载新用户扫码下载
立享专属优惠

安卓版本:8.7.80 苹果版本:8.7.80

开发者:北京正保会计科技有限公司

应用涉及权限:查看权限>

APP隐私政策:查看政策>

HD版本上线:点击下载>

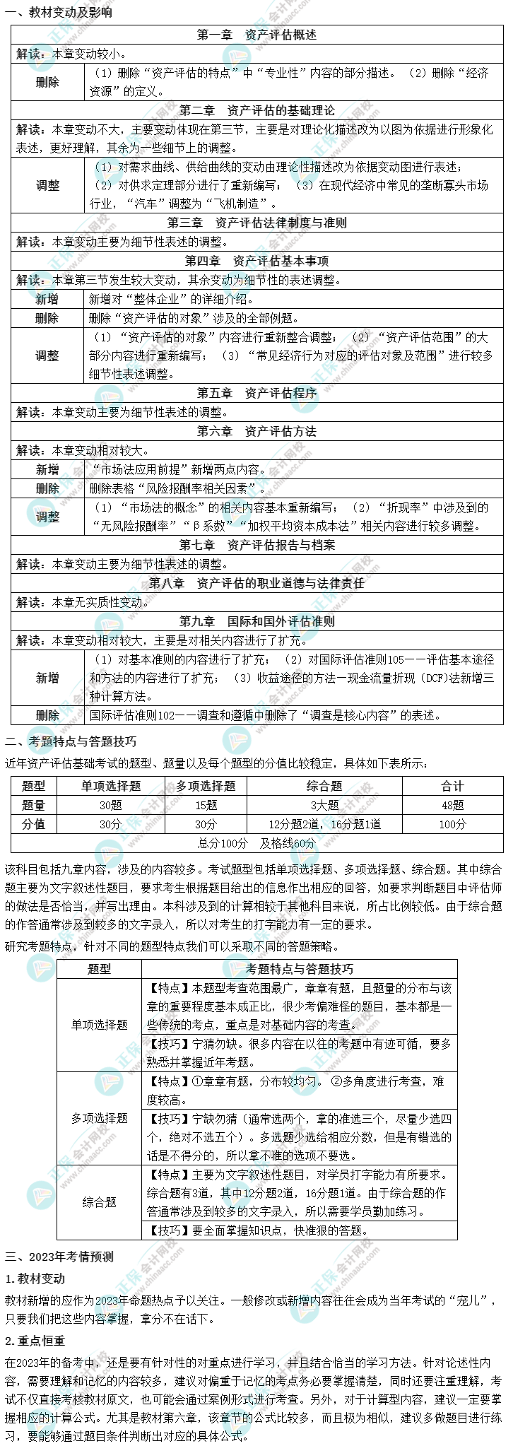
2023年资产评估师《资产评估基础》教材变动解读

来源: 正保会计网校 编辑:小辣椒 2023/04/19 22:58:58  字体:

选课中心

书课题助力备考

选课中心

资料专区

需要的都在这里

资料专区

免费题库

带你花式刷题

免费题库

财会书店

学练测考集一体

财会书店
基础 相关知识 实务一 实务二

2023年资产评估师教材已经下发,正保会计网校教研团队整理了2023年资产评估师考试各科目教材变化解读,如下为2023资产评估师《资产评估基础》教材变化深度解读,快看看!

2023年《资产评估基础》教材变动解读

声明:本文为正保会计网校原创整理,转载请注明来源正保会计网校。

教材变动的内容是2023年资产评估师考生在学习时要重点关注的,随着教材的下发,资产评估师备考的征程已经正式开始啦!资产评估师课程详情>>

学员讨论(0
回到顶部
折叠
网站地图

Copyright © 2000 - www.fawtography.com All Rights Reserved. 北京正保会计科技有限公司 版权所有

京B2-20200959 京ICP备20012371号-7 出版物经营许可证 京公网安备 11010802044457号