安卓版本:8.8.80 苹果版本:8.8.80
开发者:北京正保会计科技有限公司
应用涉及权限:查看权限>
APP隐私政策:查看政策>
HD版本上线:点击下载>
书课题助力备考
需要的都在这里
带你花式刷题
学练测考集一体
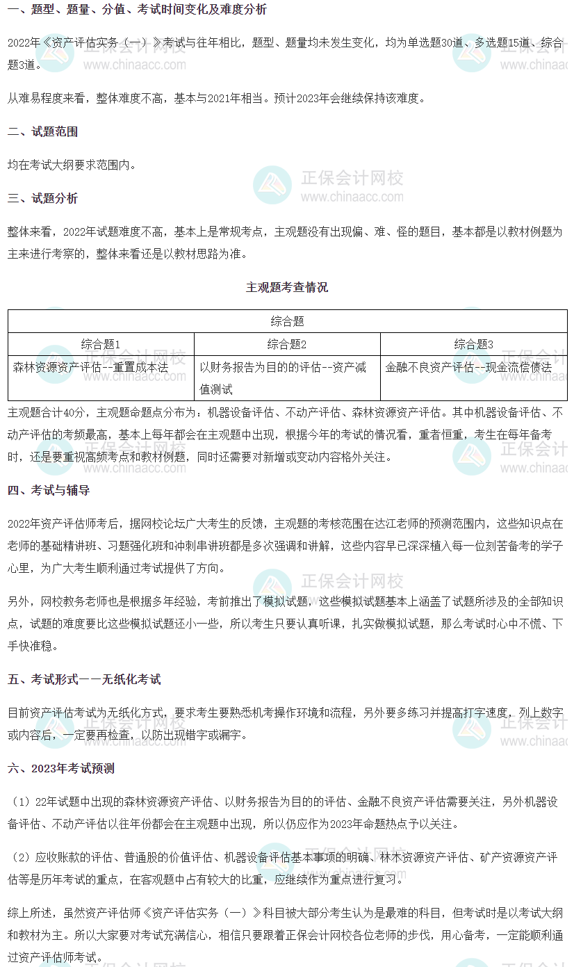
2022年资产评估师《资产评估实务一》考试已经结束,正保会计网校教研团队对考情进行了详细的分析,希望能对备考2023年资产评估师考试的朋友们有所帮助:
考后关注:参与考后讨论> 考后征文> 感恩答谢> 调查问卷> 预约查分>
▶考后必看:
2022资产评估师考后免费直播交流
2022年资产评估师成绩查询预约提醒
2023年资产评估师高效实验班新课上线,正保会计网校好课助力,老师帮大家划重点、攻克难点!想要考取资产评估师证书的同学们快来了解下吧!2023年资产评估师新课详情>
点击试试手气即可抽奖人已抽奖
人已抽奖
优惠券
不感兴趣?去选课中心>
0
上一篇:2023年资产评估师《资产评估实务(一)》预...
下一篇:2022年资产评估师《资产评估实务(一)》考...
预计3月
预计3-4月
预计9月中下旬
9月12日、13日
预计10月中旬
以各地公告为准
10W+题量持续更新中
及时接收最新考试资讯及备考信息
与更多考生一起交流学习,备战考试,赢在起跑线
官方公众号微信扫一扫
官方视频号微信扫一扫
官方抖音号抖音扫一扫
初级会计职称 报名 考试 查分 备考 题库
中级会计职称 报名 考试 查分 备考 题库
高级会计师 报名 考试 查分 题库 评审
注册会计师 报名 考试 查分 备考 题库
税务师 报名 考试 查分 备考 题库
资产评估师 报名 考试 查分 备考 题库
ACCA 白金级 前景 免考 政策 资料
CMA 报名 考试 政策 准考证 查分
CFA 前景 报名 考试 资料 备考
FRM 官方 前景 报名 考试 备考
美国CPA 证书互认 报名 考试 资料
澳洲CPA 授权机构 免考 考试 资料
经济师 报名 考试 查分 备考 题库
就业晋升 招聘 简历 求职 故事
会计实务 各行业 问答 记账 报表 实操
银行从业 报名 准考证 考试 证书 查分
证券从业 报名 大纲 考试 查分 证书
精华问答 初级 中级 注会 税务师
Copyright © 2000 - www.fawtography.com All Rights Reserved. 北京正保会计科技有限公司 版权所有
京B2-20200959 京ICP备20012371号-7 出版物经营许可证 京公网安备 11010802044457号
套餐D大额券
¥