安卓版本:8.8.70 苹果版本:8.8.70
开发者:北京正保会计科技有限公司
应用涉及权限:查看权限>
APP隐私政策:查看政策>
HD版本上线:点击下载>
书课题助力备考
需要的都在这里
带你花式刷题
学练测考集一体
资产评估师考试前,考生要刷题、进行模拟测试,网校《最后冲刺8套卷》是好帮手!2022年资产评估师《最后冲刺8套卷》试读,快来!
《最后冲刺8套卷》介绍:
全真模拟:
精编考题 模拟考试环境
刷题练习:
把握做题时间,掌握考试
解析详尽:
考前查缺补漏,分分必争
效率备考:
紧贴考试脉搏,考前冲刺
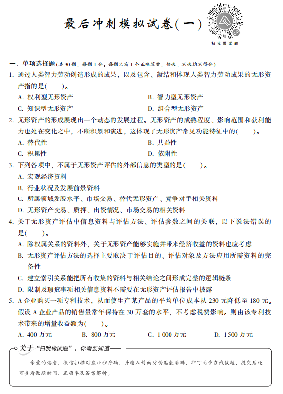
下载2022资产评估实务二《最后冲刺8套卷》5页PDF↓
【试卷5页】2022资产评估实务(二)最后冲刺8套卷
【答案5页】2022资产评估实务(二)最后冲刺8套卷
点击图片即可购买
相关推荐:
零基础/基础薄弱考生备考2022资产评估师要注意这几点
距离2022资产评估师考试还有三个多月 你的备考进度如何?
点击试试手气即可抽奖人已抽奖
人已抽奖
优惠券
不感兴趣?去选课中心>
0
上一篇:2022资产评估师《资产评估实务二》百天备考...
下一篇:免费试读 | 2022年资产评估师《必刷金题》...
预计3月
预计3-4月
预计9月中下旬
9月12日、13日
预计10月中旬
以各地公告为准
10W+题量持续更新中
及时接收最新考试资讯及备考信息
与更多考生一起交流学习,备战考试,赢在起跑线
官方公众号微信扫一扫
官方视频号微信扫一扫
官方抖音号抖音扫一扫
初级会计职称 报名 考试 查分 备考 题库
中级会计职称 报名 考试 查分 备考 题库
高级会计师 报名 考试 查分 题库 评审
注册会计师 报名 考试 查分 备考 题库
税务师 报名 考试 查分 备考 题库
资产评估师 报名 考试 查分 备考 题库
ACCA 白金级 前景 免考 政策 资料
CMA 报名 考试 政策 准考证 查分
CFA 前景 报名 考试 资料 备考
FRM 官方 前景 报名 考试 备考
美国CPA 证书互认 报名 考试 资料
澳洲CPA 授权机构 免考 考试 资料
经济师 报名 考试 查分 备考 题库
就业晋升 招聘 简历 求职 故事
会计实务 各行业 问答 记账 报表 实操
银行从业 报名 准考证 考试 证书 查分
证券从业 报名 大纲 考试 查分 证书
精华问答 初级 中级 注会 税务师
Copyright © 2000 - www.fawtography.com All Rights Reserved. 北京正保会计科技有限公司 版权所有
京B2-20200959 京ICP备20012371号-7 出版物经营许可证 京公网安备 11010802044457号
套餐D大额券
¥