25周年

财税实务 高薪就业 学历教育
APP下载
APP下载新用户扫码下载
立享专属优惠

安卓版本:8.8.80 苹果版本:8.8.80

开发者:北京正保会计科技有限公司

应用涉及权限:查看权限>

APP隐私政策:查看政策>

HD版本上线:点击下载>

2024税务师《涉税服务相关法律》易错易混知识点及经典例题(7)

来源: 正保会计网校 编辑:肖册 2024/08/22 09:48:56  字体:

选课中心

多样班次随心选

选课中心

资料专区

备考干货任你学

资料专区

财会题库

海量题目等你练

免费题库

会计人证件照

省时省力又省钱

会计人证件照

报考指南

考试资讯一目了然

报考指南

税务师考试的知识点繁多,学习时难免混淆,正保会计网校的老师给大家归纳总结了2024税务师《涉税服务相关法律》易错易混知识点,大家快来看看吧!

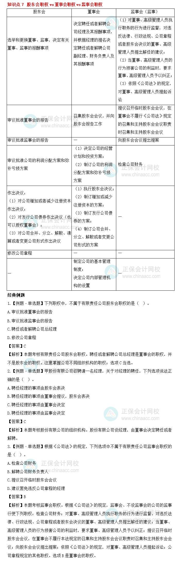
股东会职权vs董事会职权vs监事会职权

(点击图片可查看大图)

声明:本文为正保会计网校原创文章,转载请注明来源正保会计网校。

想要更快更好地备考税务师,一定要充分利用网校课程,老师会给大家介绍学习方法,带领大家进行系统地学习,了解考试重点。了解/加入考前刷题密训班>>

学员讨论(0
回到顶部
折叠
网站地图

Copyright © 2000 - www.fawtography.com All Rights Reserved. 北京正保会计科技有限公司 版权所有

京B2-20200959 京ICP备20012371号-7 出版物经营许可证 京公网安备 11010802044457号

恭喜你!获得专属大额券!

套餐D大额券

去使用