24周年

财税实务 高薪就业 学历教育
APP下载
APP下载新用户扫码下载
立享专属优惠

安卓版本:8.7.80 苹果版本:8.7.80

开发者:北京正保会计科技有限公司

应用涉及权限:查看权限>

APP隐私政策:查看政策>

HD版本上线:点击下载>

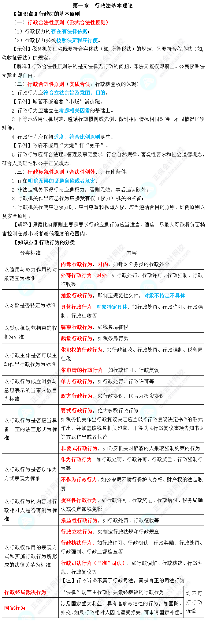
2024税务师《涉税服务相关法律》三色笔记:行政法基本理论

来源: 正保会计网校 编辑:肖册 2024/06/24 17:31:06  字体:

选课中心

多样班次随心选

选课中心

资料专区

备考干货任你学

资料专区

免费题库

海量题目等你练

免费题库

会计人证件照

省时省力又省钱

会计人证件照

报名提醒

备考省心又安心

报名提醒

学习一定要讲究科学,有的时候一些知识点正是在不经意间记住的,就看你是不是想创造这个机会!网校为您提供2024年税务师《涉税服务相关法律》三色笔记,知识点清晰明了,帮你轻松拿捏考试!

行政法基本理论

免费下载完整版: 《涉税服务相关法律》三色笔记-第一章 行政法基本理论

声明:本文为正保会计网校原创文章,转载请注明来源正保会计网校。

想要拿高分,就要在时间利用率和利用效率上胜过别人!2024年税务师备考进行中,为了自己的目标,努力拼一次吧!高效备考>>

学员讨论(0
回到顶部
折叠
网站地图

Copyright © 2000 - www.fawtography.com All Rights Reserved. 北京正保会计科技有限公司 版权所有

京B2-20200959 京ICP备20012371号-7 出版物经营许可证 京公网安备 11010802044457号