安卓版本:8.8.50 苹果版本:8.8.50
开发者:北京正保会计科技有限公司
应用涉及权限:查看权限>
APP隐私政策:查看政策>
HD版本上线:点击下载>
多样班次随心选
备考干货任你学
海量题目等你练
省时省力又省钱
考试资讯一目了然
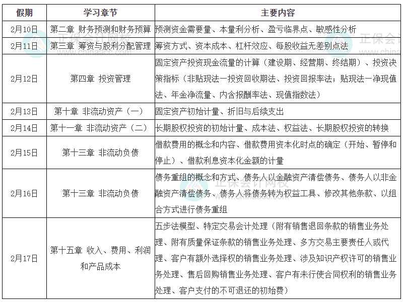
春节假期,走亲访友,也别忘了进行税务师课程学习哦!春节期间想学习?正保会计网校给您定好了8天的保温计划,下面是2024年税务师《财务与会计》春节8天保温计划,学起来!
2024年税务师《财务与会计》春节假期8天保温计划
(点击图片可查看大图)
2024税务师预习课程已更新,抓住春节假期,跟着老师打好基础,不求弯道超车,只求不掉队!去学习>>
声明:本文为正保会计网校原创文章,转载请注明来源正保会计网校。
点击试试手气即可抽奖人已抽奖
人已抽奖
优惠券
不感兴趣?去选课中心>
0
上一篇:2024年税务师《财务与会计》各章分值分布预...
下一篇:2024税务师《财务与会计》:发出商品和合同...
已公布
8月11日-8月22日
11月10日-11月16日
11月15日、16日
查分入口已开通
约考后2个月
10W+题量持续更新中
及时接收最新考试资讯及备考信息
了解更多报考&备考资讯,备战考试,赢在起跑线
官方公众号微信扫一扫
官方视频号微信扫一扫
官方抖音号抖音扫一扫
初级会计职称 报名 考试 查分 备考 题库
中级会计职称 报名 考试 查分 备考 题库
高级会计师 报名 考试 查分 题库 评审
注册会计师 报名 考试 查分 备考 题库
税务师 报名 考试 查分 备考 题库
资产评估师 报名 考试 查分 备考 题库
ACCA 白金级 前景 免考 政策 资料
CMA 报名 考试 政策 准考证 查分
CFA 前景 报名 考试 资料 备考
FRM 官方 前景 报名 考试 备考
美国CPA 证书互认 报名 考试 资料
澳洲CPA 授权机构 免考 考试 资料
经济师 报名 考试 查分 备考 题库
就业晋升 招聘 简历 求职 故事
会计实务 各行业 问答 记账 报表 实操
银行从业 报名 准考证 考试 证书 查分
证券从业 报名 大纲 考试 查分 证书
精华问答 初级 中级 注会 税务师
Copyright © 2000 - www.fawtography.com All Rights Reserved. 北京正保会计科技有限公司 版权所有
京B2-20200959 京ICP备20012371号-7 出版物经营许可证 京公网安备 11010802044457号
套餐D大额券
¥