安卓版本:8.7.80 苹果版本:8.7.80
开发者:北京正保会计科技有限公司
应用涉及权限:查看权限>
APP隐私政策:查看政策>
HD版本上线:点击下载>
多样班次随心选
备考干货任你学
海量题目等你练
省时省力又省钱
备考省心又安心
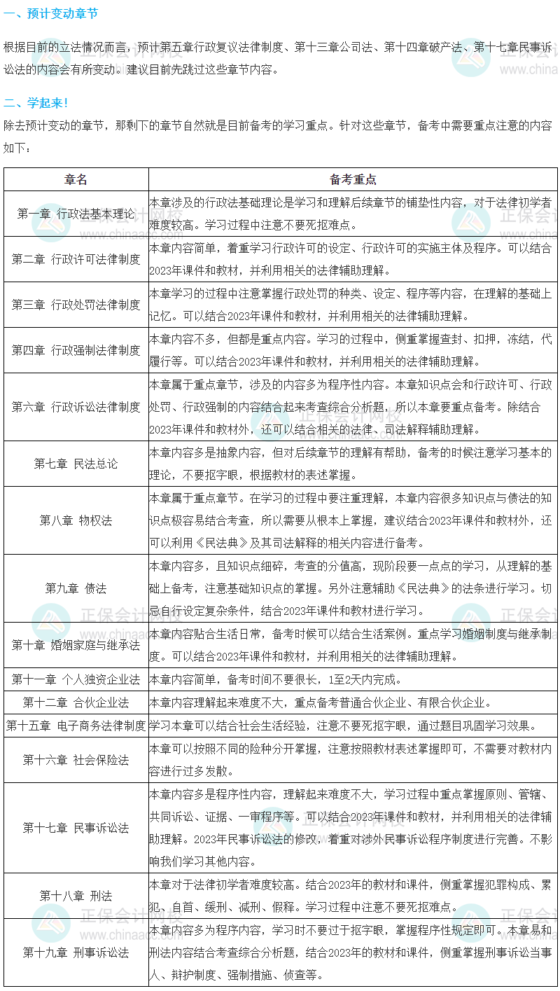
2024年的税务师备考已经拉开帷幕,虽然2024年的教材还没有下发,但是备考已经刻不容缓,可以根据2023年的教材对相关章节进行学习。在正式进入到知识的海洋前,我们就一起看一下哪些内容不能学,哪些内容重点学什么吧。
2024年税务师《涉税服务相关法律》如何结合2023年的教材提前学习?
(点击图片可查看大图)
声明:以上内容为正保会计网校原创文章,相关信息仅供参考,转载请注明来源正保会计网校。
以上就是备考过程中需要重点注意的内容,建议大家充分利用好现在的时间进行备考,更好的打牢基础,待教材下发后能够更快的衔接,达到更好的学习效果。
点击试试手气即可抽奖人已抽奖
人已抽奖
优惠券
不感兴趣?去选课中心>
0
上一篇:2024年税务师《涉税服务相关法律》教材变动...
下一篇:税务师《涉税服务相关法律》各章节建议学习...
暂未公布
预计5月份
考试前1周
11月15日、16日
约考后30个工作日
约考后2个月
10W+题量持续更新中
及时接收最新考试资讯及备考信息
了解更多报考&备考资讯,备战考试,赢在起跑线
官方公众号微信扫一扫
官方视频号微信扫一扫
官方抖音号抖音扫一扫
初级会计职称 报名 考试 查分 备考 题库
中级会计职称 报名 考试 查分 备考 题库
高级会计师 报名 考试 查分 题库 评审
注册会计师 报名 考试 查分 备考 题库
税务师 报名 考试 查分 备考 题库
资产评估师 报名 考试 查分 备考 题库
ACCA 白金级 前景 免考 政策 资料
CMA 报名 考试 政策 准考证 查分
CFA 前景 报名 考试 资料 备考
FRM 官方 前景 报名 考试 备考
美国CPA 证书互认 报名 考试 资料
澳洲CPA 授权机构 免考 考试 资料
经济师 报名 考试 查分 备考 题库
就业晋升 招聘 简历 求职 故事
会计实务 各行业 问答 记账 报表 实操
银行从业 报名 准考证 考试 证书 查分
证券从业 报名 大纲 考试 查分 证书
基金从业 报名 大纲 考试 准考证 查分
Copyright © 2000 - www.fawtography.com All Rights Reserved. 北京正保会计科技有限公司 版权所有
京B2-20200959 京ICP备20012371号-7 出版物经营许可证 京公网安备 11010802044457号