25周年

财税实务 高薪就业 学历教育
APP下载
APP下载新用户扫码下载
立享专属优惠

安卓版本:8.8.70 苹果版本:8.8.70

开发者:北京正保会计科技有限公司

应用涉及权限:查看权限>

APP隐私政策:查看政策>

HD版本上线:点击下载>

赢在起跑线!备战2024年税务师考试有哪些现成的资料?

来源: 正保会计网校 编辑:肖册 2023/11/21 12:12:28  字体:

选课中心

多样班次随心选

选课中心

资料专区

备考干货任你学

资料专区

财会题库

海量题目等你练

免费题库

会计人证件照

省时省力又省钱

会计人证件照

报考指南

考试资讯一目了然

报考指南

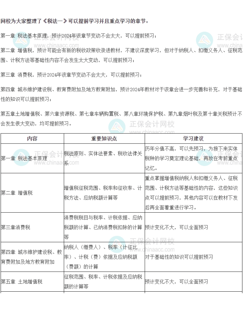
2024年税务师新考季已经开启,想比别人先行一步,赢在起跑线吗?现在都有哪些预习资料可以看?别急,小编下面就给大家推荐。

税务师核心考点随身听

税务师备考
重点预习章节

税务师的考试内容比较多,因此在预习的时候也尽量先抓重点,不会的地方做上标记,等听老师讲课的时候要多关注。

部分重点预习章节参考:

重点预习章节

2024重点预习章节完整版下载
税一税二财会法律实务
预习阶段
学习计划表

既然要备考,那就要有计划,预习阶段应该如何学习?学习到什么程度?可以参考网校提供的预习计划表,按部就班完成预习工作。

部分预习计划表参考:

预习计划表

2024预习计划表完整版下载
税一税二财会法律实务

如果已经打算报考2024年税务师考试,那从现在开始,赶快备考,越早学习优势越大哦!更多干货>>

2024税务师新课

推荐阅读:

2023年税务师考试考情分析及2024年考情猜想

学员讨论(0
回到顶部
折叠
网站地图

Copyright © 2000 - www.fawtography.com All Rights Reserved. 北京正保会计科技有限公司 版权所有

京B2-20200959 京ICP备20012371号-7 出版物经营许可证 京公网安备 11010802044457号

恭喜你!获得专属大额券!

套餐D大额券

去使用