25周年

财税实务 高薪就业 学历教育
APP下载
APP下载新用户扫码下载
立享专属优惠

安卓版本:8.8.70 苹果版本:8.8.70

开发者:北京正保会计科技有限公司

应用涉及权限:查看权限>

APP隐私政策:查看政策>

HD版本上线:点击下载>

税务师延考的同学看这边!《税法一》考前救命讲义出来了!

来源: 正保会计网校 编辑:肖册 2021/11/19 09:28:26  字体:

选课中心

多样班次随心选

选课中心

资料专区

备考干货任你学

资料专区

财会题库

海量题目等你练

免费题库

会计人证件照

省时省力又省钱

会计人证件照

报考指南

考试资讯一目了然

报考指南

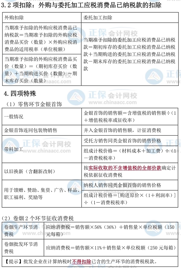
由于疫情原因,部分地区的2021年税务师考试延期了。但是请小伙伴们不要担心,就算考试延期,网校也会竭尽全力服务好每一位学员,陪伴着大家继续复习备考。考前救命讲义已经整理完成,有需要的同学可以来取哦~希望大家有了这份讲义后能更加努力地进行税务师备考,不要虚度这段特殊的时光。以下为讲义部分信息展示。若想获取完整讲义内容,请移至文末自行下载附件。

税务师延考的同学看这边!《税法一》考前救命讲义出来了!

税务师延考的同学看这边!《税法一》考前救命讲义出来了!

税务师延考的同学看这边!《税法一》考前救命讲义出来了!

税务师延考的同学看这边!《税法一》考前救命讲义出来了!

附件: 2021考前救命讲义--税法(一)

说明:因考试政策、内容不断变化与调整,正保会计网校提供的税务师考试信息仅供参考,如有异议,请考生以官网公布的内容为准。讲义内容为网校相关团队整理,请大家珍惜、尊重我们的劳动成果,严禁转载哦~

以上就是考前救命讲义的相关内容,希望能对大家有所帮助!

再次提醒各位考生,请密切关注中税协及地方税协官网发布的通知公告,以便及时获取自己所在考区的考试动态,避免错过考试相关信息。

考试延期,如何保持做题手感?快来考前刷题集训班!这里可以帮助大家提前掌握考试特点,分析题型、题量及历年考情,梳理做题思路,掌握重难点知识,点击此处了解详情,叫上小伙伴一起继续学习进步吧~


相关链接:

《税法一》考前救命讲义整理完成!税务师延考的小伙伴们快来拿!

税务师延考的朋友看这里!《税法一》考前救命讲义出来了!

税务师延考的朋友看这边!《税法一》考前救命讲义出来了!

税务师延考的同学看这里!《税法一》考前救命讲义出来了!


考前冲刺必刷卷:

2021税务师《税法一》考前冲刺必刷卷(卷一)单选题

2021年税务师《税法一》考前冲刺必刷卷(二)

学员讨论(0
回到顶部
折叠
网站地图

Copyright © 2000 - www.fawtography.com All Rights Reserved. 北京正保会计科技有限公司 版权所有

京B2-20200959 京ICP备20012371号-7 出版物经营许可证 京公网安备 11010802044457号

恭喜你!获得专属大额券!

套餐D大额券

去使用