25周年

财税实务 高薪就业 学历教育
APP下载
APP下载新用户扫码下载
立享专属优惠

安卓版本:8.8.80 苹果版本:8.8.80

开发者:北京正保会计科技有限公司

应用涉及权限:查看权限>

APP隐私政策:查看政策>

HD版本上线:点击下载>

【干货】个税专项附加扣除政策的条件和标准

来源: 正保会计网校 编辑:糖糖 2021/09/06 15:54:30  字体:

选课中心

多样班次随心选

选课中心

资料专区

备考干货任你学

资料专区

财会题库

海量题目等你练

免费题库

会计人证件照

省时省力又省钱

会计人证件照

报考指南

考试资讯一目了然

报考指南

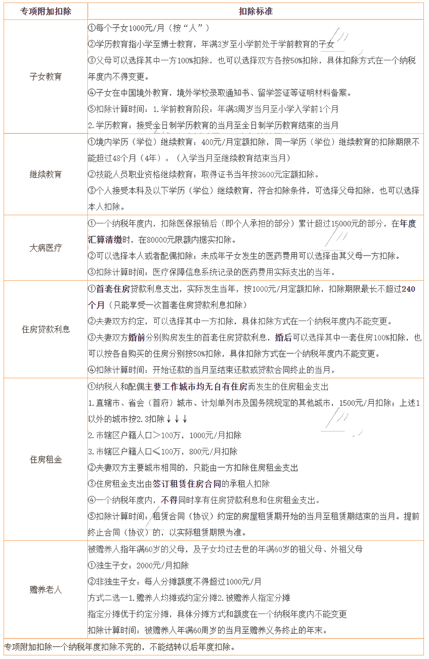
2021年税务师《税法二》中个人所得税综合所得专项附加扣除是常考试的知识点,同时也是考生们容易混淆的知识点,各位考生们请多加注意区分和背诵!快来查看小编整理的详细内容吧!

个税专项附加扣除

【干货】个税专项附加扣除政策的条件和标准_税务师_正保会计网校

840-90

更多推荐:
【备考干货】税务师《税法二》VS注会《税法》的相似度
【思考】增值税即征即退可以享受加计抵减吗?

学员讨论(0
回到顶部
折叠
网站地图

Copyright © 2000 - www.fawtography.com All Rights Reserved. 北京正保会计科技有限公司 版权所有

京B2-20200959 京ICP备20012371号-7 出版物经营许可证 京公网安备 11010802044457号

恭喜你!获得专属大额券!

套餐D大额券

去使用