扫码下载APP
及时接收最新考试资讯及
备考信息
伴随着考试日期的临近,2016年税务师的备考也进入了倒计时。为了帮助广大学员高效备考,网校特整理了2016年税务师考试《涉税服务相关法律》高频考点。
【内容导航】:
1. 行政诉讼受理案件范围的一般规定
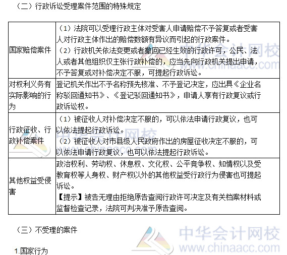
2. 行政诉讼受理案件范围的特殊规定
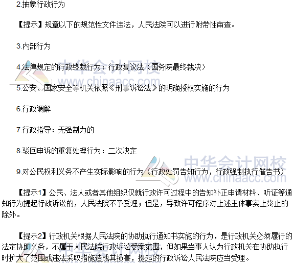
3. 不受理的案件
【考频分析】
考频:★★★
复习程度:理解掌握本考点。本考点在2015年、2013年、2012年、2011年多次考过单选题、多选题和综合分析题。
【高频考点】行政诉讼受理案件的范围及不受理的案件



注:全文转载或部分转载本文请注明“来源:正保会计网校”
Copyright © 2000 - www.fawtography.com All Rights Reserved. 北京正保会计科技有限公司 版权所有
京B2-20200959 京ICP备20012371号-7 出版物经营许可证
京公网安备 11010802044457号
套餐D大额券
¥
去使用