24周年

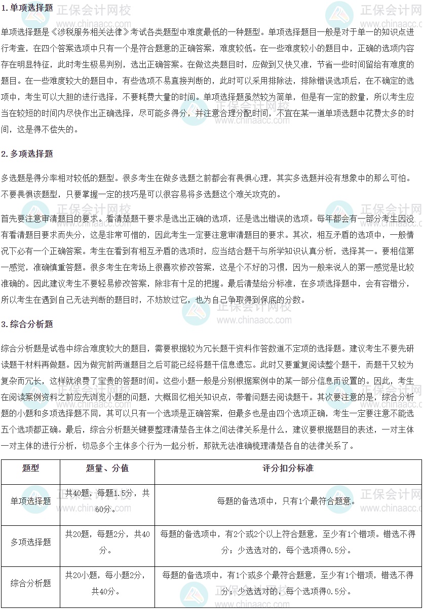
财税实务 高薪就业 学历教育
APP下载
APP下载新用户扫码下载
立享专属优惠

安卓版本:8.7.30 苹果版本:8.7.30

开发者:北京正保会计科技有限公司

应用涉及权限:查看权限>

APP隐私政策:查看政策>

HD版本上线:点击下载>

涉税法律各题型答题时间分配、答题方法及评分扣分标准

来源: 正保会计网校 编辑:Shadow 2022/06/15 10:17:13 字体:
税一税二财会法律实务

税务师《涉税服务相关法律》考试采用闭卷计算机化考试方式,即在计算机终端获取试题、作答并提交答题结果,考前注意了解税务师《涉税服务相关法律》各题型时间分配、答题技巧及评分扣分标准。

法律3

2022年税务师基础精讲课程已经开通,你开始学了吗?如果还没有的话,抓紧时间学起来吧~跟着老师的节奏进行学习,更高效。2022税务师基础精讲课程免费试听!即刻学

更多推荐:

还剩5个月!2022年税务师备考规划一览

税务师备考 是先看书还是先听课?建议学习顺序

回到顶部
折叠
网站地图

Copyright © 2000 - www.fawtography.com All Rights Reserved. 北京正保会计科技有限公司 版权所有

京B2-20200959 京ICP备20012371号-7 出版物经营许可证 京公网安备 11010802044457号