25周年

财税实务 高薪就业 学历教育
APP下载
APP下载新用户扫码下载
立享专属优惠

安卓版本:8.8.70 苹果版本:8.8.70

开发者:北京正保会计科技有限公司

应用涉及权限:查看权限>

APP隐私政策:查看政策>

HD版本上线:点击下载>

税法二各题型答题时间分配、答题方法及评分扣分标准

来源: 正保会计网校 编辑:Shadow 2022/06/15 09:59:34  字体:

选课中心

多样班次随心选

选课中心

资料专区

备考干货任你学

资料专区

财会题库

海量题目等你练

免费题库

会计人证件照

省时省力又省钱

会计人证件照

报考指南

考试资讯一目了然

报考指南
税一税二财会法律实务

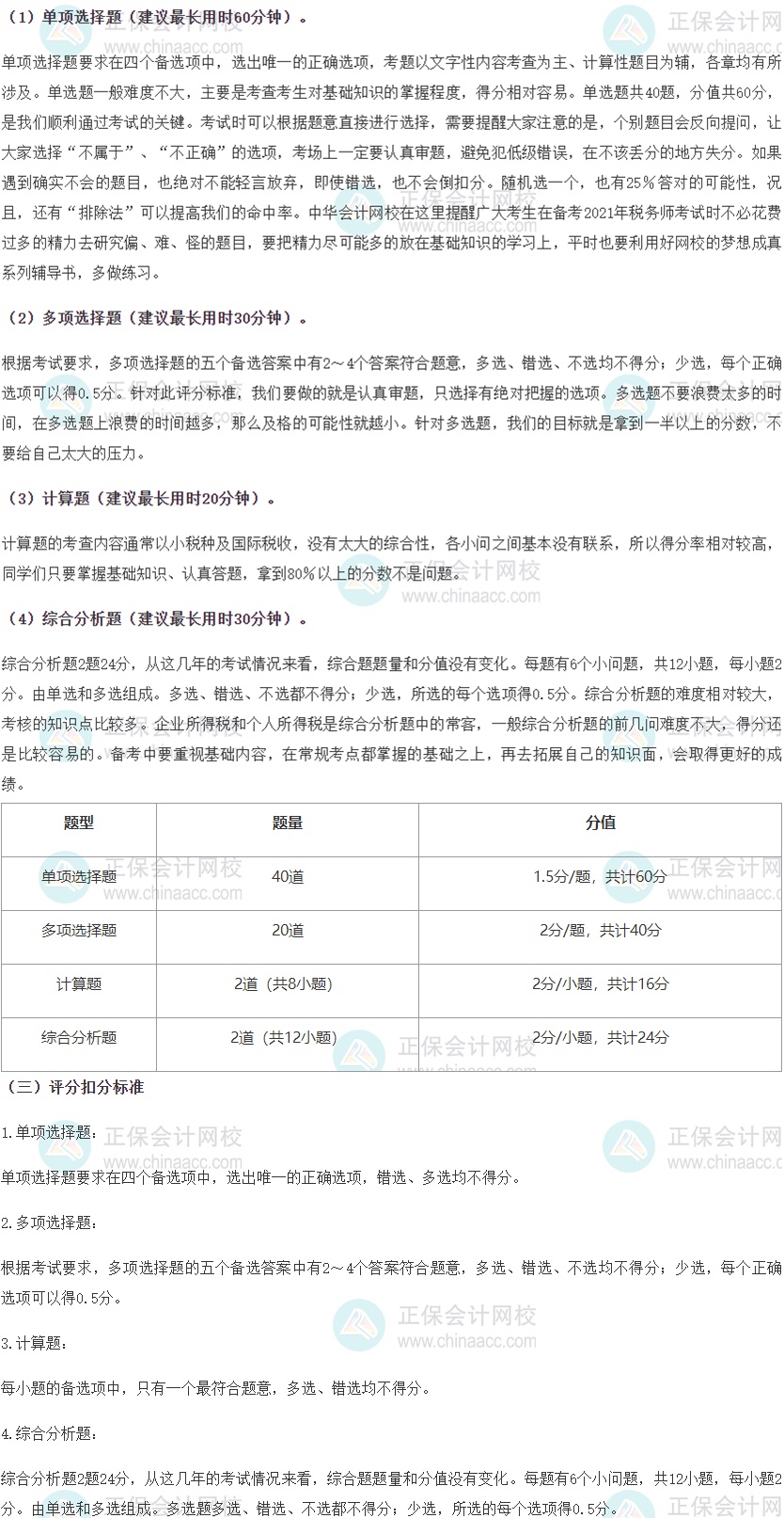
税务师税法二考试采用闭卷计算机化考试方式,对于税务师税法二考试题型、各题型答题时间分配、答题方法及评分扣分标准,考生也要清楚。

税法二3

2022年税务师基础精讲课程已经开通,你开始学了吗?如果还没有的话,抓紧时间学起来吧~跟着老师的节奏进行学习,更高效。2022税务师基础精讲课程免费试听!即刻学

更多推荐:

还剩5个月!2022年税务师备考规划一览

税务师备考 是先看书还是先听课?建议学习顺序

学员讨论(0
回到顶部
折叠
网站地图

Copyright © 2000 - www.fawtography.com All Rights Reserved. 北京正保会计科技有限公司 版权所有

京B2-20200959 京ICP备20012371号-7 出版物经营许可证 京公网安备 11010802044457号

恭喜你!获得专属大额券!

套餐D大额券

去使用