扫码下载APP
及时接收最新考试资讯及
备考信息
税法一 |
备考2022年税务师,你还没有开始吗?备考要趁早,先行一步,稳操胜券!正保会计网校的老师为大家准备了2022年税务师《税法一》预习计划表,快来学习吧。

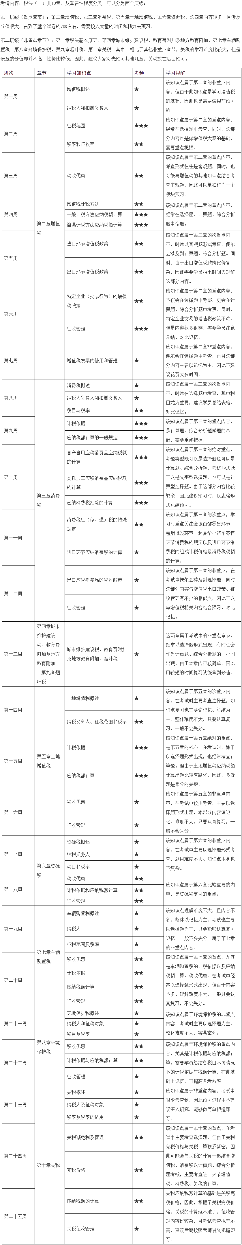
2022年税务师《税法一》预习计划
点击图片查看大图
声明:本文是正保会计网校教研团队整理,转载请注明来源。
计划备考2022税务师《税法一》的考生,要提前做好学习安排,并坚持学习。根据往年经验,税务师教材一般6月初出版,11月初考试,大约共有5个月左右的学习时间。虽然税务师《税法一》共有10章,重点内容也比较集中,但仅在教材下发后才开始学习,备考压力比较大。2022年税务师预习干货汇总>
更多推荐:
Copyright © 2000 - www.fawtography.com All Rights Reserved. 北京正保会计科技有限公司 版权所有
京B2-20200959 京ICP备20012371号-7 出版物经营许可证
京公网安备 11010802044457号
套餐D大额券
¥
去使用