24周年

财税实务 高薪就业 学历教育
APP下载
APP下载新用户扫码下载
立享专属优惠

安卓版本:8.7.80 苹果版本:8.7.80

开发者:北京正保会计科技有限公司

应用涉及权限:查看权限>

APP隐私政策:查看政策>

HD版本上线:点击下载>

2021年税务师《税法一》考前冲刺必刷卷(二):综合分析题

来源: 正保会计网校 编辑:Shadow 2021/11/17 16:49:39  字体:

选课中心

多样班次随心选

选课中心

资料专区

备考干货任你学

资料专区

免费题库

海量题目等你练

免费题库

会计人证件照

省时省力又省钱

会计人证件照

报名提醒

备考省心又安心

报名提醒

税法一

税法二

财会

法律

实务

正保会计网校教研团队为延考地区的考生整理了2021年税务师《税法一》考前冲刺必刷卷(二),帮助大家进行考前冲刺。

单选题 | 多选题 | 计算题 | 综合分析题

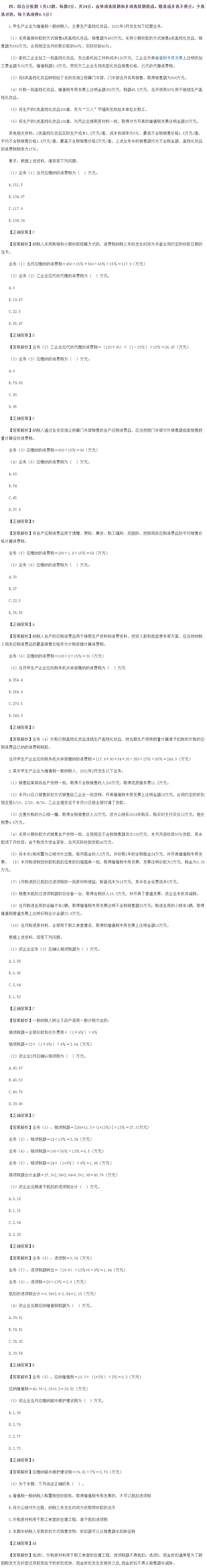
综合分析题

点击图片查看大图

声明:本套试卷为正保会计网校教研团队编订,严禁转载!

PDF版下载↓

 2021年税务师《税法(一)》必刷卷(二)

右戳获取:延考地区救命讲义&学习规划&冲刺干货合辑

直播回放

录播回放:2021年税务师考后点评&延考指导

更多推荐:

聚焦2021年税务师考试:今年的考试题目难不难?出考率如何?

2021年税务师试题及参考答案(回忆版)

学员讨论(0
回到顶部
折叠
网站地图

Copyright © 2000 - www.fawtography.com All Rights Reserved. 北京正保会计科技有限公司 版权所有

京B2-20200959 京ICP备20012371号-7 出版物经营许可证 京公网安备 11010802044457号