24周年

财税实务 高薪就业 学历教育
APP下载
APP下载新用户扫码下载
立享专属优惠

安卓版本:8.7.95 苹果版本:8.7.95

开发者:北京正保会计科技有限公司

应用涉及权限:查看权限>

APP隐私政策:查看政策>

HD版本上线:点击下载>

相似度:税务师《财务与会计》VS注会《财务成本管理》、《会计》

来源: 正保会计网校 编辑:Shadow 2021/08/01 15:29:56  字体:

选课中心

多样班次随心选

选课中心

资料专区

备考干货任你学

资料专区

免费题库

海量题目等你练

免费题库

会计人证件照

省时省力又省钱

会计人证件照

报名提醒

备考省心又安心

报名提醒
税法一税法二财会法律实务

正保会计网校整理了税务师考试和注册会计师考试相通科目的相似内容,并进行了对比分析,供大家参考。以下是税务师《财务与会计》和注册会计师《财务成本管理》、《会计》的对比内容,希望可以帮助大家顺利备考!

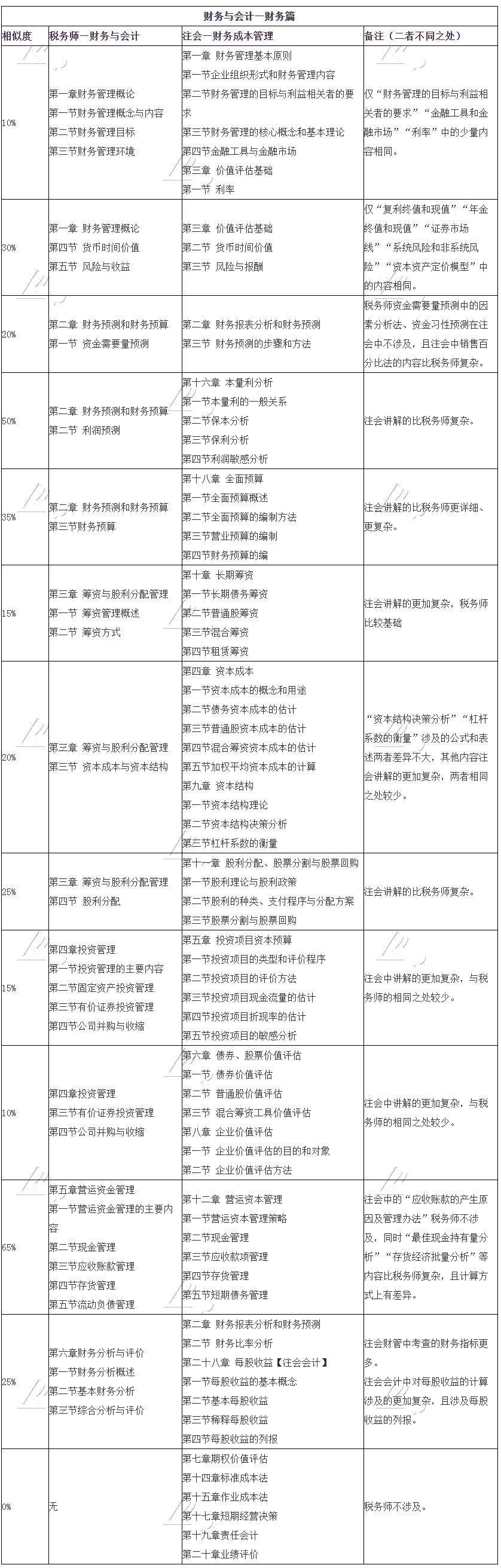
财务与会计—财务篇VS注会财务成本管理

财务与会计—财务篇

点击图片查看高清大图

财务与会计—会计篇VS注会会计

财务与会计—会计篇

点击图片查看高清大图

声明:本文为正保会计网校原创整理,严禁转载!

备考时间不足,别再浪费时间了,一定要高效备考!如果想要用最短的时间高效备考顺利拿证,那么选择正保会计网校的课程(2021税务师课程详情>>一定会使你事半功倍。每一个发奋努力的背后,必有加倍的赏赐!只要付出,定会有回报!请相信,越努力,便越幸运!

更多推荐:

现在开始学习税务师还来得及吗?每天学习几个小时?

应用指南和经典题解有什么区别?可以不用教材直接看辅导书吗?

学员讨论(0
回到顶部
折叠
网站地图

Copyright © 2000 - www.fawtography.com All Rights Reserved. 北京正保会计科技有限公司 版权所有

京B2-20200959 京ICP备20012371号-7 出版物经营许可证 京公网安备 11010802044457号

恭喜你!获得专属大额券!

套餐D大额券

去使用