25周年

财税实务 高薪就业 学历教育
APP下载
APP下载新用户扫码下载
立享专属优惠

安卓版本:8.8.70 苹果版本:8.8.70

开发者:北京正保会计科技有限公司

应用涉及权限:查看权限>

APP隐私政策:查看政策>

HD版本上线:点击下载>

2021年税务师《财务与会计》考试教材变动率达40%

来源: 正保会计网校 编辑:Shadow 2021/06/30 14:21:33  字体:

选课中心

多样班次随心选

选课中心

资料专区

备考干货任你学

资料专区

财会题库

海量题目等你练

免费题库

会计人证件照

省时省力又省钱

会计人证件照

报考指南

考试资讯一目了然

报考指南

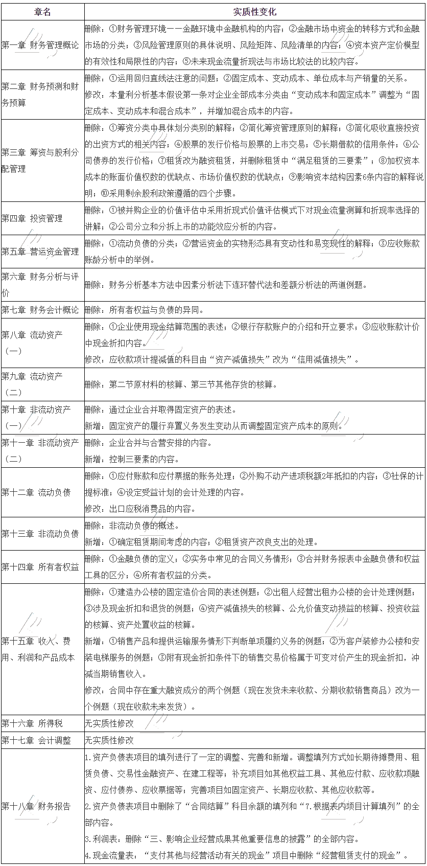
通过4月份公布的考试大纲,我们已经对《财务与会计》的教材变化有了一个大致的印象,今年好像会删很多内容。那么现在这个消息得到了证实,确实删除了不少内容,变动率达到40%,大家可以庆祝一下了。下面具体为大家说明一下各章的主要变动。

2021年税务师《财务与会计》教材变化

2021年税务师《财务与会计》教材变化

点击图片查看高清大图

通过上述的表格可以看出2021年的教材变动细节还是挺多的,对于已经删除的内容不必关注,修改和新增的内容是考生2021年学习时应引起重视的地方。随着教材的下发,税务师备考的征程已经正式开始,大家在对教材有所了解之后就要开始正式的学习了,坚持!加油!

想要考试得高分,看书+做题要同时进行。另外,好书配好课,备考才能更得心应手。2021年税务师教材已出,让我们开启正式备考吧!网上税务师报名优惠活动火热进行中!超值精品班、高效实验班联报8.5折、单科8.8折!VIP签约特训班、尊享无忧班套餐D6月29日和6月30日享分期优惠!新人还可以领50元优惠券哦!7月9日前,多款精品辅导课程大降价!快来趁着报名季活动把优质好课抱回家!2021年税务师报名季活动>>

更多推荐:

备考2021税务师不知道跟着哪位老师学?先试听再Pick!

现阶段备考2021年税务师必备教辅

学员讨论(0
回到顶部
折叠
网站地图

Copyright © 2000 - www.fawtography.com All Rights Reserved. 北京正保会计科技有限公司 版权所有

京B2-20200959 京ICP备20012371号-7 出版物经营许可证 京公网安备 11010802044457号

恭喜你!获得专属大额券!

套餐D大额券

去使用