扫码下载APP
及时接收最新考试资讯及
备考信息
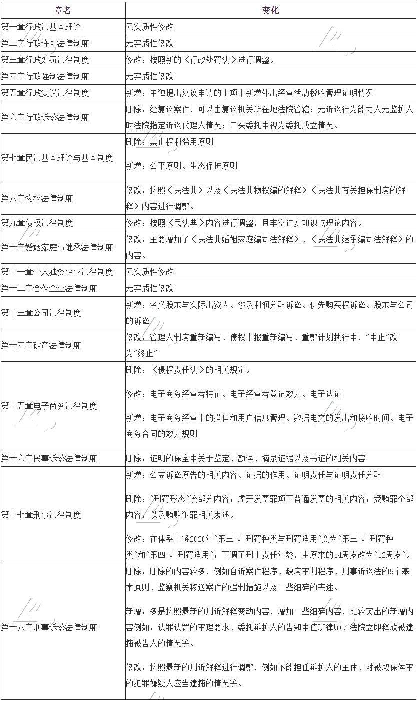
通过4月份公布的考试大纲,我们可以看到,《涉税服务相关法律》的教材变化不会太小。果不其然,今年教材的变化可以达到60%。
下面具体为大家说明一下各章的主要变动。

本文是正保会计网校原创文章,转载请注明来自正保会计网校。
通过上述的表格可以看出2021年的教材变动细节还是挺多的,对于已经删除的内容不必关注,修改和新增的内容是考生2021年学习时应引起重视的地方。随着教材的下发,税务师备考的征程已经正式开始,大家在对教材有所了解之后就要开始正式的学习了,坚持!加油!
更多推荐:2021税务师其他科目考试教材变化
想要考试得高分,看书+做题要同时进行。另外,好书配好课,备考才能更得心应手。2021年税务师教材已出,让我们开启正式备考吧!网上税务师报名优惠活动火热进行中!超值精品班、高效实验班联报8.5折、单科8.8折!VIP签约特训班、尊享无忧班套餐D6月29日和6月30日享分期优惠!新人还可以领50元优惠券哦!7月9日前,多款精品辅导课程大降价!快来趁着报名季活动把优质好课抱回家!2021年税务师报名季活动>>
更多推荐:
Copyright © 2000 - www.fawtography.com All Rights Reserved. 北京正保会计科技有限公司 版权所有
京B2-20200959 京ICP备20012371号-7 出版物经营许可证
京公网安备 11010802044457号
套餐D大额券
¥
去使用