扫码下载APP
及时接收最新考试资讯及
备考信息
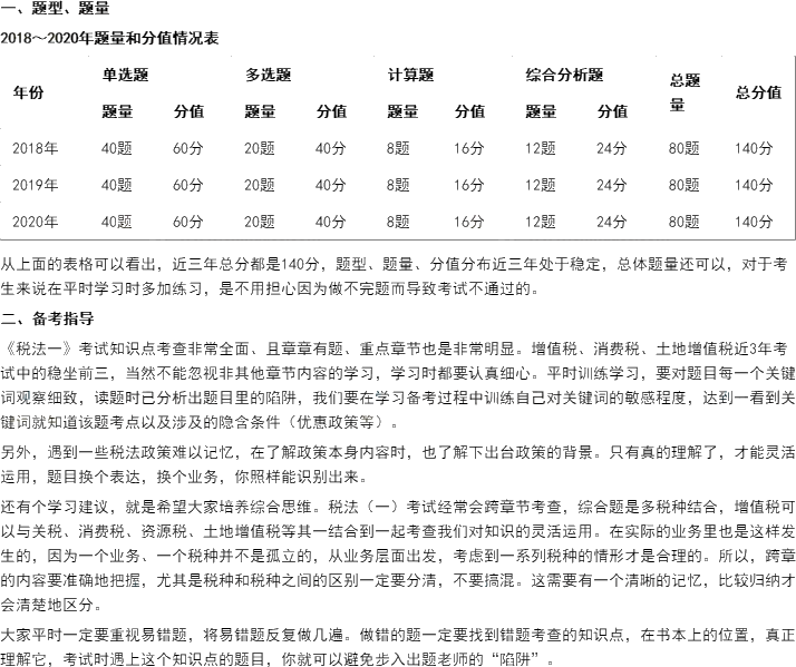
2021年税务师备考已经开始,备考税务师,任重而道远。在备考开始之时,我们可以先看一下近几年考试题型、题量以及考试命题情况。

看:
先看2020年考试教材,把整体章节熟悉一遍,然后参照网校老师整理的2021年考情预测内容进行预习阶段的学习。对于网校老师预计不变和变动较小的章节大家可以现在认真看看,等2021年新教材下发后,根据正保会计网校提供的新旧教材对比,再有针对性地复习变化内容。
干货推荐:
预习计划:2021年税务师各科预习计划表>>
2020考情分析及2021考情预测:点击了解详情>>
2020考试情况、难度分析及2021考情预测:点击了解详情>>
2021年教材变动预测:点击了解详情>>
2021年重点预习章节:点击了解详情>>
如何结合2020年教材提前学习:点击了解详情>>
题型、分值占比&学习重点:点击了解详情>>
必背知识点、常用税率、公式及重点总结:点击了解详情>>
2021年税务师备考正式开启,建议大家选择网校超值精品班、高效实验班、无忧直达班、VIP签约特训班等课程进行学习,能够帮助大家快速掌握税务师考试知识,高效备考!了解2021年税务师各种优质课程>>
更多推荐:
Copyright © 2000 - www.fawtography.com All Rights Reserved. 北京正保会计科技有限公司 版权所有
京B2-20200959 京ICP备20012371号-7 出版物经营许可证
京公网安备 11010802044457号
套餐D大额券
¥
去使用