25周年

财税实务 高薪就业 学历教育
APP下载
APP下载新用户扫码下载
立享专属优惠

安卓版本:8.8.70 苹果版本:8.8.70

开发者:北京正保会计科技有限公司

应用涉及权限:查看权限>

APP隐私政策:查看政策>

HD版本上线:点击下载>

【备考指导】没有2021年税务师教材怎么备考税法二?

来源: 正保会计网校 编辑:Shadow 2021/03/26 14:28:54  字体:

选课中心

多样班次随心选

选课中心

资料专区

备考干货任你学

资料专区

财会题库

海量题目等你练

免费题库

会计人证件照

省时省力又省钱

会计人证件照

报考指南

考试资讯一目了然

报考指南

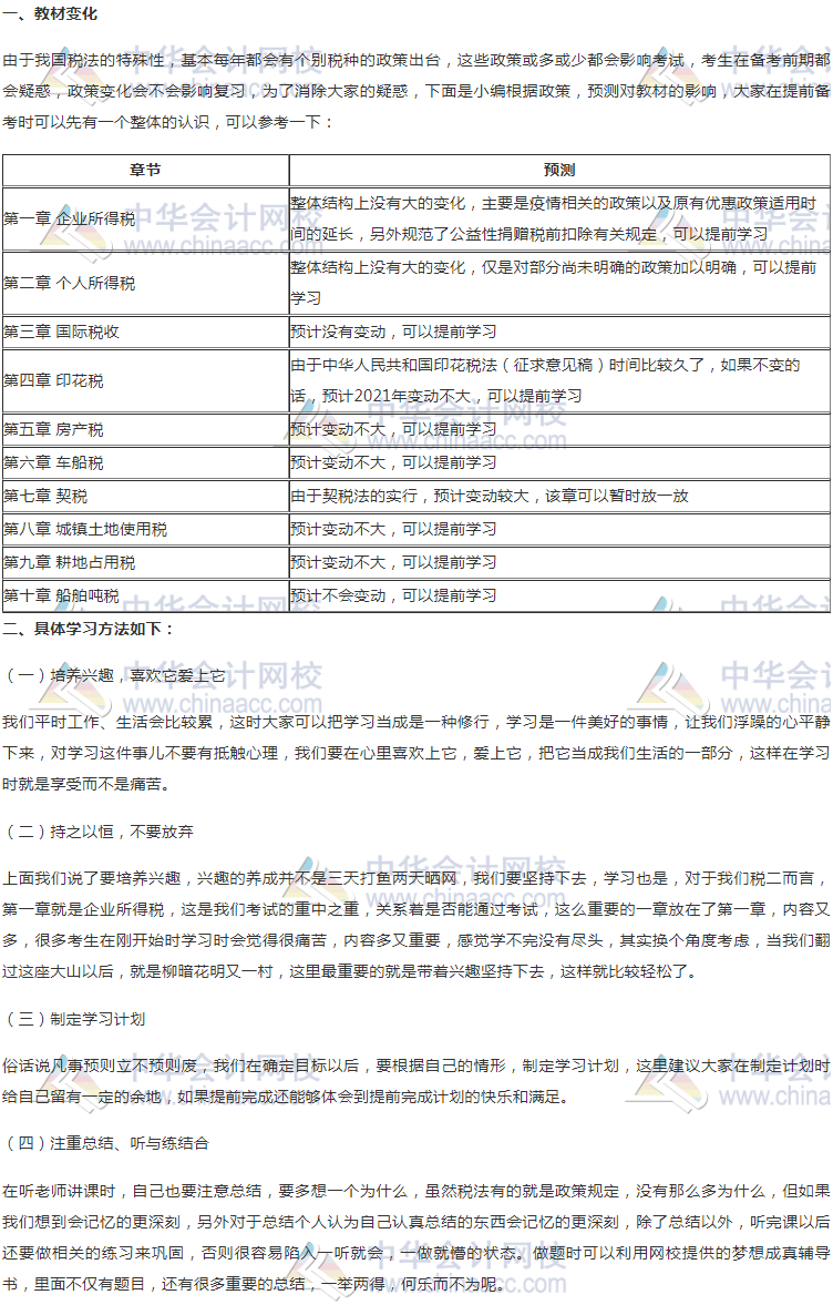
2021年税务师教材未发布,哪些内容可先学,如何备考?下面针对2021年税务师税法二科目,提供一些备考指导,愿对大家有所帮助。

税务师税法二备考方法指导

点击图片可查看高清大图哦~

点击下载↓↓↓ 2021税务师税法二备考方法指导

确定报名科目,进行合理搭配

报名税务师的考生具有各自的特点,大家应该选择最适合自己的科目搭配方法,这样才能争取在最短的时间内拿下税务师考试。小编整理了针对不同的人群最适合的报考科目搭配方法,大家可以进行参考:

不同人群的科目搭配建议
应届毕业生零基础考生在职考生宝妈大龄考生

2021年税务师备考已经启航!有什么好方法可以顺利拿下2021年税务师考试吗?那就是学得比别人早、练得比别人多!每天的点滴积累终将汇聚成无限的力量!网校口碑老师&优质好课助你顺利到达彼岸。点击查看老师/免费试听课程>>

更多推荐:

统一回复:2021年税务师教材什么时候出?学习要注意这些问题

【备考方法】如何实现税务师&注会一备两考?分三步走~

【税务师&中级会计&注会】科目如何搭配?如何一起备考?

备考税务师去年的教材还能用吗?还是必须重新买新的?

如何用一年的时间拿下税务师考试?

学员讨论(0
回到顶部
折叠
网站地图

Copyright © 2000 - www.fawtography.com All Rights Reserved. 北京正保会计科技有限公司 版权所有

京B2-20200959 京ICP备20012371号-7 出版物经营许可证 京公网安备 11010802044457号

恭喜你!获得专属大额券!

套餐D大额券

去使用