扫码下载APP
及时接收最新考试资讯及
备考信息
学习是需要慢慢积累的,集腋成裘,积少成多,经过长时间的积累,才能在学习上取得好成绩。下面我们看一下税务师考试《税法一》答题小技巧。

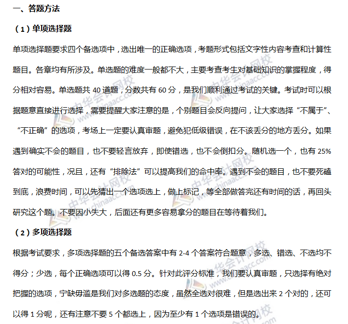
税务师税法一考试题型为单选题、多选题、计算题、综合分析题,各个题型答题技巧参考:
税务师人才缺口巨大、行业发展迅速
税务师行业已成为继律师、注册会计师之后的第三大鉴证咨询类专业服务行业,税务师已成为继注册会计师含金量第二高的证书。涉税服务人才的专业价值将不断提升,涉税服务行业也将进入高速发展阶段。而且随着我国税制的改革,以及企业对税务问题的重视,需要大量的涉税服务专业型人才,涉税服务业务日益频繁,涉税服务行业和税务师在经济生活中的影响会越来越大,社会各业对税务师的需求会越来越大,行业迎来快速发展,难得的机遇。
2021年税务师考试的长跑已经开始,大家也要迈入长跑的征途了!计划参加2021年税务师考试的小伙伴,记得及时关注税务师报考动态!同时要提前准备,早点学习,打好基础!想早点拿到税务师合格证书,网校辅导课程帮你抓重点、提炼考点!正保会计网校2021年税务师课程
【更多推荐】
Copyright © 2000 - www.fawtography.com All Rights Reserved. 北京正保会计科技有限公司 版权所有
京B2-20200959 京ICP备20012371号-7 出版物经营许可证
京公网安备 11010802044457号