扫码下载APP
及时接收最新考试资讯及
备考信息
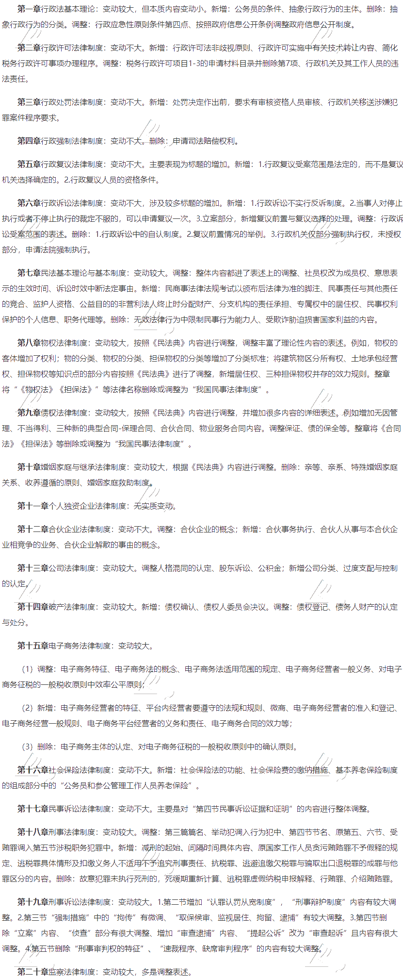
秉持“重要的事情简单的说”的原则,只说一句话:税务师涉税服务相关法律的变化率高达70%,尤其是第二篇根据《民法典》做了相应调整。下面让我们来看一下各章具体变动:
(点击图片查看高清大图)
看教材+听课+做题,完整的备考三步曲。教材是考试的根本,网校的课程以教材为依据,逐章精讲,以或幽默,或案例,或口诀等等不同的形式帮你夯实基础知识,再结合历年考情,让大家掌握学习的节奏和脉络。2020年税务师已经开课,等你来>>
本文是正保会计网校原创文章,转载请注明来自正保会计网校。
夯实基础要从点滴做起!心动不如行动,扫描下方二维码即可免费加入每日打卡计划!每天进步一点点,养成良好的学习习惯,利用零碎时间将一个一个知识点逐一拿下!让你亲眼见证自己的蜕变!

物以类聚,人以群分,赵俊峰老师建议大家可以有意识地寻找志同道合的小伙伴,一起探讨学习,这样会更有动力,越学越有劲儿。我们网校是一个强大的学习集体,你可以在里面寻找灵感和动力,跟其它小伙伴一起交流学习方法,相互学习,共同进步。>>加入2020年税务师备考大集体
更多推荐:
Copyright © 2000 - www.fawtography.com All Rights Reserved. 北京正保会计科技有限公司 版权所有
京B2-20200959 京ICP备20012371号-7 出版物经营许可证
京公网安备 11010802044457号
套餐D大额券
¥
去使用