25周年

财税实务 高薪就业 学历教育
APP下载
APP下载新用户扫码下载
立享专属优惠

安卓版本:8.8.70 苹果版本:8.8.70

开发者:北京正保会计科技有限公司

应用涉及权限:查看权限>

APP隐私政策:查看政策>

HD版本上线:点击下载>

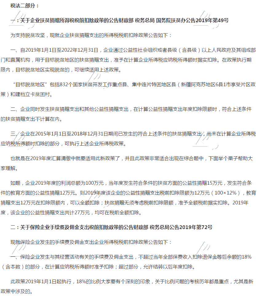
2020年税务师考试税法二热门政策解读及预测

来源: 正保会计网校 编辑:Shadow 2020/07/08 18:08:27  字体:

选课中心

多样班次随心选

选课中心

资料专区

备考干货任你学

资料专区

财会题库

海量题目等你练

免费题库

会计人证件照

省时省力又省钱

会计人证件照

报考指南

考试资讯一目了然

报考指南

2020年颁布的税务师考试大纲明确说明税法一和税法二科目考试适用的已颁布法律、法规、规章和规范性文件的截止日期为2020年3月31日。这就说明2020年税务师教材会收录2019年4月1日至2020年3月31日期间国家税务总局颁布的一系列新政策。现在让我们就截选其中相对重要且可考性比较高的几条政策来先学习一下吧。

2020年《税法二》热门政策解读及预测

点击图片查看大图

2020年税务师考试报名即将截止,大家都报名了吗?报名了的童鞋完成选科、交费了吗?交费完成才视为报名成功哦!中国注册税务师协会温馨提醒大家:2020年税务师考试报名工作将于7月8日24:00结束,届时为期2个月的阶段性报名工作结束。当前,从报名系统显示,仍然有大量尚未完成报名程序的考生,在此,我们提醒此类考生,尽快完成选科、交费,以免错过报名期,延误今年的考试尽管本月底还有几天的补报名时间,我们提醒还是早报早安心,集中精力投入复习备考。>>2020税务师考试报名入口

更多推荐:

老师指路 不走弯路|2020年税务师各科老师合辑+试听课程

7月已至 慌的一匹?别急!按这个『备考宝典』学还来得及!

2020年税务师考试的备考助手——答疑板 功能如此强大!

@尚未完成税务师报名程序的考生 中税协有话跟你说!

学员讨论(0
回到顶部
折叠
网站地图

Copyright © 2000 - www.fawtography.com All Rights Reserved. 北京正保会计科技有限公司 版权所有

京B2-20200959 京ICP备20012371号-7 出版物经营许可证 京公网安备 11010802044457号

恭喜你!获得专属大额券!

套餐D大额券

去使用