扫码下载APP
及时接收最新考试资讯及
备考信息
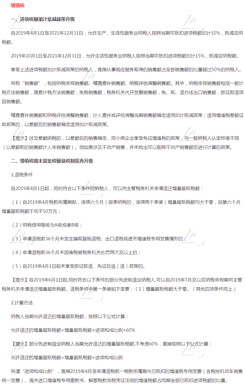
增值税 |
2019年,围绕着减税降费工作,我国出台了大量新的税收法规。这些新政策中,很多内容都与我们的税务师考试息息相关,为了方便大家在新教材出版之前的这段时间内安排学习,正保会计网校的教务老师针对2019年下半年最新的增值税调整内容进行了梳理,方便大家进行2020年的备考学习,大家快来一起看看吧

除此之外,近期多部税法出台征求意见稿及立法草案,我们要随时关注新法的立法情况,及时更新知识。
2020年税务师备考已经开始!越早准备,成功拿下税务师的几率越大!抓紧时间备考吧!网校为大家提供各种学习资料,助大家实现心中梦想!
| 2020年税务师备考资料! | |
| 预习计划 | 各科2020年预习计划! |
| 教材变化 | 各科教材预测变化! |
| 这样提前学 | 2020如何结合2019教材提前学习 |
| 备考指南 | 2020年超全面备考指南! |
| 考情分析 | 2019考情分析及2020考情预测 |
| 思维导图 | 备考强助攻—思维导图 |
| 试题 | 历年试题及考点汇总整理 |
| 预习课程 | 免费试听课程 |
Copyright © 2000 - www.fawtography.com All Rights Reserved. 北京正保会计科技有限公司 版权所有
京B2-20200959 京ICP备20012371号-7 出版物经营许可证
京公网安备 11010802044457号
套餐D大额券
¥
去使用