扫码下载APP
及时接收最新考试资讯及
备考信息
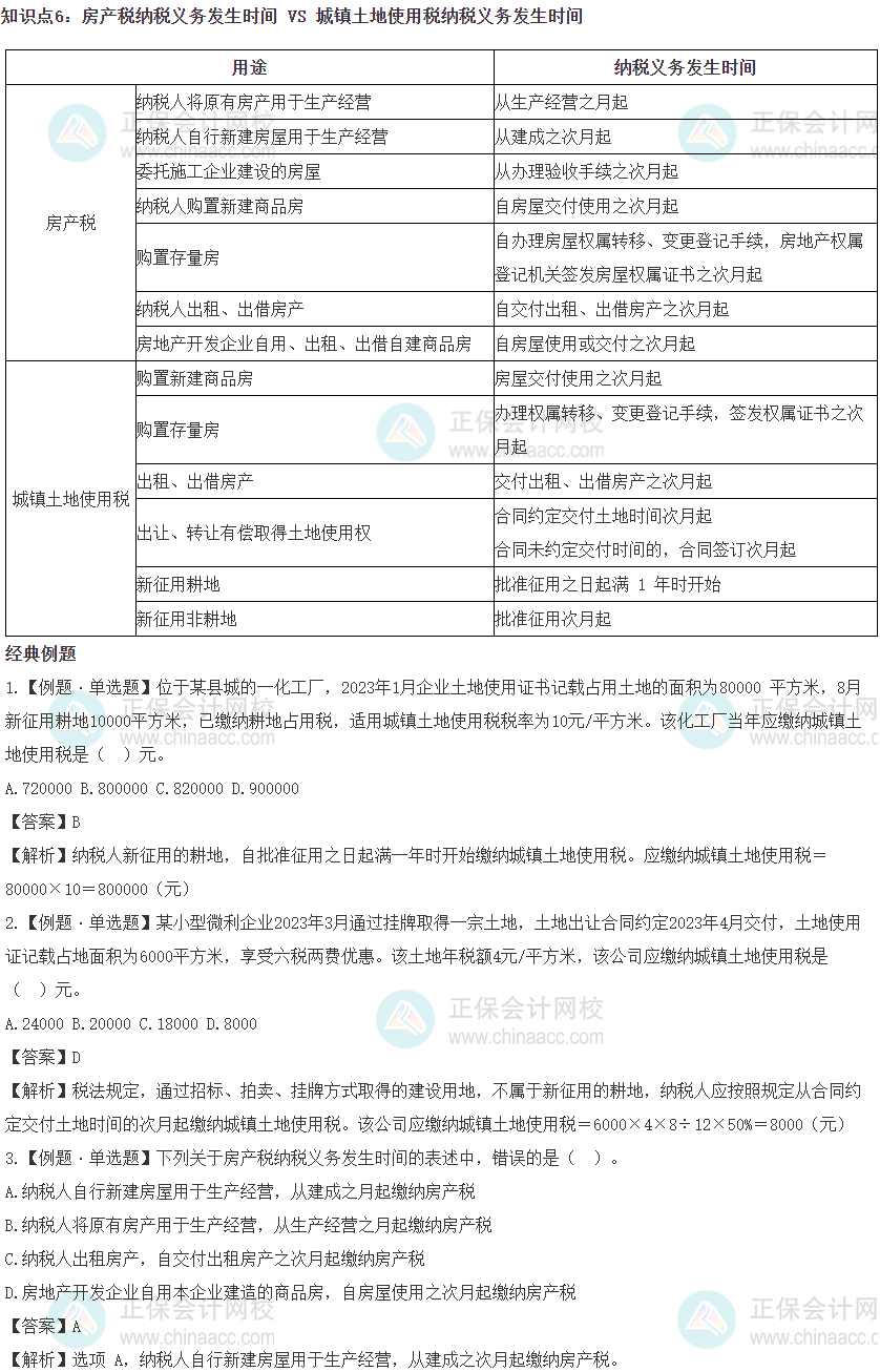
备考税务师,学过的内容,要注意定期归纳总结,对于一些易错易混知识点,咱们得重点进行复习,直到弄懂了它!下面来复习下2024税务师《税法二》易错易混知识点:房产税纳税义务发生时间 VS 城镇土地使用税纳税义务发生时间。

点击图片可查看大图
声明:本文为正保会计网校原创文章,转载请注明来源正保会计网校。
攻克易错易混知识点,做题就可以减少出错率,大大提高复习效率。
但是,有些考生在复习的过程中还是会遇到各类问题,学习效率低,开始自我怀疑。建议大家听一听刷题密训班老师讲解的内容,有针对性地查缺补漏,攻克难点,学会应试方法。
相关阅读
Copyright © 2000 - www.fawtography.com All Rights Reserved. 北京正保会计科技有限公司 版权所有
京B2-20200959 京ICP备20012371号-7 出版物经营许可证
京公网安备 11010802044457号
套餐D大额券
¥
去使用