扫码下载APP
及时接收最新考试资讯及
备考信息
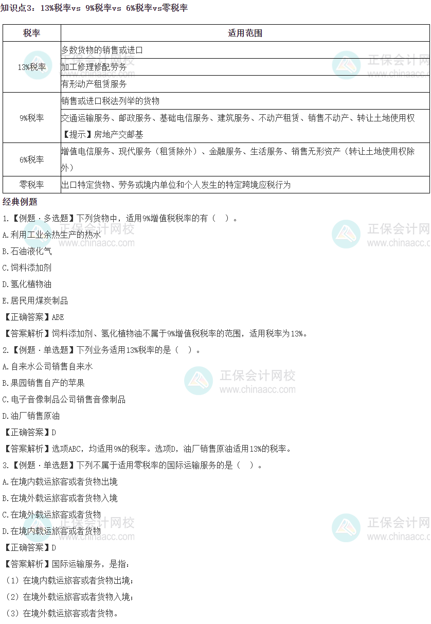
随着时间的推移,备考税务师《税法一》科目的同学,相信大家的学习进度基本已完成,掌握得如何?不少同学反馈,有一些知识点总是搞混淆,导致做题时总是出错。下面来复习这几个易错点:13%税率、9%税率、6%税率、零税率。

点击图片可查看大图
声明:本文为正保会计网校原创文章,转载请注明来源正保会计网校。
税务师做题出错率高?不知道如何高效冲刺复习?正保会计网校推出2024税务师考前刷题密训班,找老师帮忙,学习速记方法、巩固核心考点、学会做题!
其实我们做题出错率高,除了没有掌握做题技巧之外,还有很大的一个原因,那就是一些知识点容易搞混淆,因为易混淆,所以容易出错,那么我们就趁现在注意攻克易错点。
Copyright © 2000 - www.fawtography.com All Rights Reserved. 北京正保会计科技有限公司 版权所有
京B2-20200959 京ICP备20012371号-7 出版物经营许可证
京公网安备 11010802044457号
套餐D大额券
¥
去使用