25周年

财税实务 高薪就业 学历教育
APP下载
APP下载新用户扫码下载
立享专属优惠

安卓版本:8.8.80 苹果版本:8.8.80

开发者:北京正保会计科技有限公司

应用涉及权限:查看权限>

APP隐私政策:查看政策>

HD版本上线:点击下载>

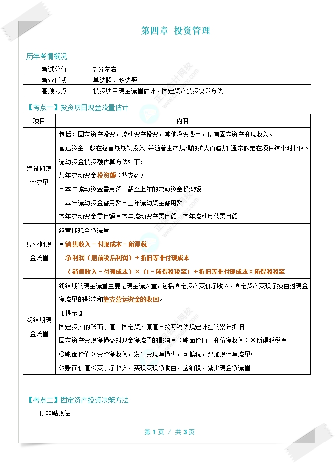
2024年税务师《财务与会计》第四章高频考点:投资管理

来源: 正保会计网校 编辑:水冰月 2024/07/26 16:19:23  字体:

选课中心

多样班次随心选

选课中心

资料专区

备考干货任你学

资料专区

财会题库

海量题目等你练

免费题库

会计人证件照

省时省力又省钱

会计人证件照

报考指南

考试资讯一目了然

报考指南

2024年税务师《财务与会计》第四章高频考点投资管理的内容更新,大家复习一遍,看看掌握得如何。如果没掌握好,记得再去复习相关课程哦!

第四章 投资管理

↘去下载本章节全部高频考点

声明:以上内容为正保会计网校原创,转载请注明来源正保会计网校。 

2024年税务师考试时间为11月2、3日,临考关键时期,希望同学们稳住节奏,基础内容重视起来,老师反复强调的重点内容,尤其高频考点,一定要熟练掌握,并通过做题,进一步巩固。

如果教材内容学得差不多了,但做题正确率低,那就跟着考前刷题密训班老师进行复习,掌握知识点的同时,也要会做题。了解什么是刷题密训班>>

学员讨论(0
回到顶部
折叠
网站地图

Copyright © 2000 - www.fawtography.com All Rights Reserved. 北京正保会计科技有限公司 版权所有

京B2-20200959 京ICP备20012371号-7 出版物经营许可证 京公网安备 11010802044457号

恭喜你!获得专属大额券!

套餐D大额券

去使用