25周年

财税实务 高薪就业 学历教育
APP下载
APP下载新用户扫码下载
立享专属优惠

安卓版本:8.8.70 苹果版本:8.8.70

开发者:北京正保会计科技有限公司

应用涉及权限:查看权限>

APP隐私政策:查看政策>

HD版本上线:点击下载>

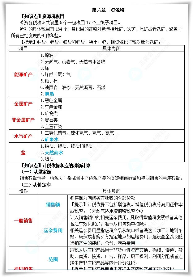
2024年税务师《税法一》三色笔记​第六章 资源税

来源: 正保会计网校 编辑:水冰月 2024/06/28 13:51:37  字体:

选课中心

多样班次随心选

选课中心

资料专区

备考干货任你学

资料专区

财会题库

海量题目等你练

免费题库

会计人证件照

省时省力又省钱

会计人证件照

报考指南

考试资讯一目了然

报考指南

税务师考试教材厚厚的一本,如何将它快速读薄且不错过重点?正保会计网校税务师教研老师根据2024税务师考试大纲、教材,精心整理了2024年税务师学习三色笔记,利用三色笔记,快速高效复习重难点。请查收2024年税务师《税法一》三色笔记第六章。

税一第六章

↘点击下载本章节全部三色笔记

声明:以上内容为正保会计网校原创,转载请注明来源正保会计网校。

相关推荐

2024年税务师《税法一》三色笔记汇总

学员讨论(0
回到顶部
折叠
网站地图

Copyright © 2000 - www.fawtography.com All Rights Reserved. 北京正保会计科技有限公司 版权所有

京B2-20200959 京ICP备20012371号-7 出版物经营许可证 京公网安备 11010802044457号

恭喜你!获得专属大额券!

套餐D大额券

去使用