扫码下载APP
及时接收最新考试资讯及
备考信息
| 指南 | 题解 | 550 | 8套卷 | 公式分录 |
正保会计网校2024年税务师《应试指南》辅导书已现货发售,这本书帮考生深入理解考点。
为了让考生更了解《应试指南》书籍内容,网校特意准备了《应试指南》电子版免费试读。

图书定位:
本书根据最新大纲和教材的内容编写而成,同时依据历年重难点深入浅出讲解知识点,同时辅以例题、同步训练、思维导图等,帮助考生夯实基础,全方面学习考试内容,适合所有人备考使用。
主要内容:
本书共分四篇:第一篇为考情分析及学习指导,包括该科目总体情况、考试时间、考核形式及命题规律、备考建议;第二篇为应试指导及同步训练;第三篇为脉络梳理;第四篇为考前模拟。
本书侧重于对考点内容的分析与讲解,表述清晰详尽,知识点解析透彻,辅以经典例题,紧扣考纲,非常适合搭配基础阶段课程一起使用。
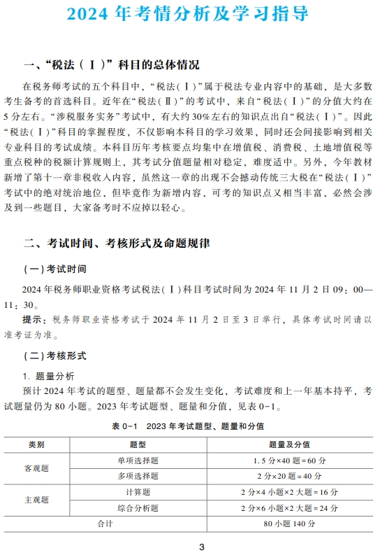
2024税务师《应试指南》部分预览(税一图例)

以上图片仅为举例展示,同学们可以点击下方链接查看更多目录。↓↓↓
| 税法一《应试指南》试读 | ||||
第一篇 | 第二篇 | 第三篇 | 第四篇 | —— |
| 刘丹老师主编 正保会计网校 编 | ||||
| 税法二《应试指南》试读 | ||||
第一篇 | 第二篇 | 第三篇 | 第四篇 | —— |
| 杨军老师 主编 正保会计网校 编 | ||||
| 涉税服务实务《应试指南》试读 | ||||
第一篇 | 第二篇 | 第三篇 | 第四篇 | 第五篇 |
| 奚卫华老师 主编 正保会计网校 编 | ||||
| 财务与会计《应试指南》试读 | ||||
第一篇 | 第二篇 | 第三篇 | 第四篇 | —— |
| 陈楠老师 主编 正保会计网校 编 | ||||
| 涉税相关法律《应试指南》试读 | ||||
第一部分 | 第二部分 | 第三部分 | 第四部分 | —— |
| 赵俊峰老师 主编 正保会计网校 编 | ||||
网校图书丰富多彩,快去财会书店看看吧!直达财会书店>>
书课搭配,备考事半功倍,书课同购更优惠!直达选课中心>>
Copyright © 2000 - www.fawtography.com All Rights Reserved. 北京正保会计科技有限公司 版权所有
京B2-20200959 京ICP备20012371号-7 出版物经营许可证
京公网安备 11010802044457号
套餐D大额券
¥
去使用