扫码下载APP
及时接收最新考试资讯及
备考信息
2023年税务师税法二和税法一两科,一般来说,大家会搭配一起报考,那么这两科2023年考试内容会有哪些变化呢?重点会不会变?来看看2023年税务师税法一教材&税务师税法二教材变化情况吧。

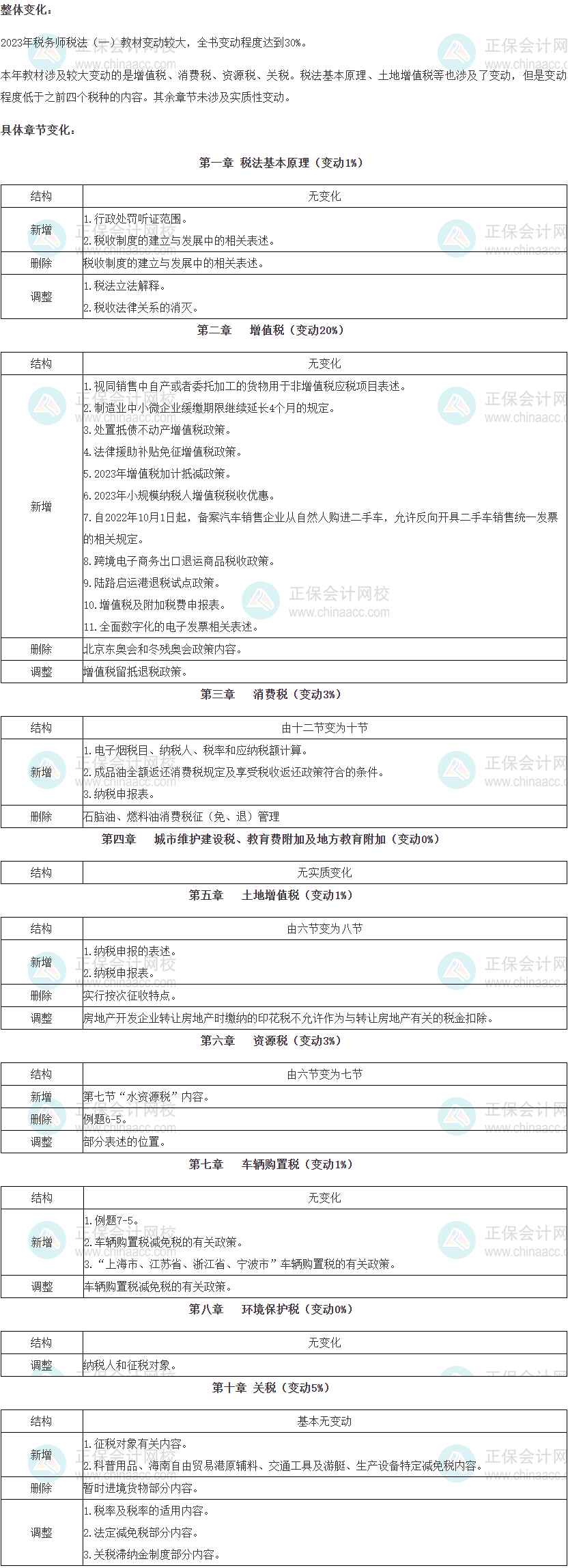
2023年税务师税法一教材变化
2023年税务师《税法(一)》教材变化率达30%
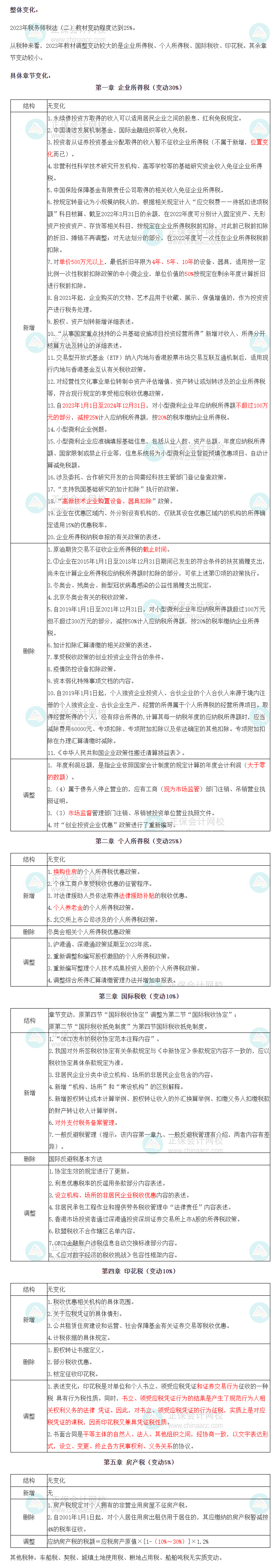
2023年税务师税法二教材变化
2023年税务师《税法(二)》教材变化率达25%。
下面是《税法二》教材变化情况:
税法一和税法二的区别和联系
《税法一》侧重讲解以流转税为主的几个税种。虽然涉及的税种不多,但是考查的内容非常细致,要求考生对每个税种的税收要素,尤其是应纳税额的计算掌握的非常扎实。
税法一:增值税,消费税,城建税教育费附加,土地增值税,车辆购置税,关税,资源税。
《税法二》侧重讲解以所得税为主的几个实体法税种,和《税法一》中的实体法税种共同构成我国的税收实体法体系。
税法二:企业所得税,个人所得税,国际税收,印花税,房产税,车船税,契税,城镇土地使用税,耕地占用税。
从教材具体内容来看,不管是注会中的税法科目,还是税务师中的税法(Ⅰ)和税法(Ⅱ)科目,都是围绕我们18个实体税种展开讲解的。税种一样,编写教材所依据的法规、条文也一样,这就导致他们不会有实质的不同。
说明:因考试政策、内容不断变化与调整,正保会计网校提供的以上信息仅供参考,如有异议,请考生以协会官网公布的内容为准!
Copyright © 2000 - www.fawtography.com All Rights Reserved. 北京正保会计科技有限公司 版权所有
京B2-20200959 京ICP备20012371号-7 出版物经营许可证
京公网安备 11010802044457号
套餐D大额券
¥
去使用