扫码下载APP
及时接收最新考试资讯及
备考信息
| 税一 | 税二 | 财会 | 法律 | 实务 |
中税协提醒:2023年税务师报名时间预计5月份开始!有税务师考试计划的小伙伴,可以开始准备啦!正小保为您梳理税务师备考攻略,如下带来2023税务师《税法一》预习全攻略,新考季开个好头!

考试内容
(1)税法一考试大纲
税务师考试内容和范围均不超出考试大纲的规定,参考近年规定,2023年税务师考试大纲预计4月份公布。
待税法一考试大纲公布,通过新大纲和旧大纲的对比,网校老师会给大家解读大纲变动,帮考生明确2023年税务师备考重点。考生要多关注网校税务师频道。
(2)税法一和税法二的区别与联系
税二和税一构成税务师考试基础。
《税法一》侧重讲解以流转税为主的几个税种,即增值税,消费税,城建税教育费附加,土地增值税,车辆购置税,关税,资源税;
《税法二》侧重讲解以所得税为主的几个实体法税种,即企业所得税,个人所得税,国际税收,印花税,房产税,车船税,契税,城镇土地使用税,耕地占用税。
《税法二》与《税法一》中实体法税种共同构成我国的税收实体法体系。
考试特点
(1)考试方式
闭卷、计算机化考试,需在计算机终端获取试题、作答并提交答题结果。
(2)考试题型
全部为客观选择题,即单项选择题、多项选择题、计算题与综合分析题。
| 单项选择题 | 多项选择题 | 计算题 | 综合分析题 |
| 共40题,每题1.5分,共60分。每题的备选项中,只有1个最符合题意 | 共20题,每题2分,共40分。每题的备选项中,有2个或2个以上符合题意,至少有1个错项。错选或多选不得分;少选选对的,每个选项得0.5分 | 共8题,每题2分,共16分。每题的备选项中,只有1个最符合题意 | 共12题,每题2分,共24分。由单项选择题和多项选择题组成。错选或多选不得分;少选选对的,每个选项得0.5分 |
(3)考试特点
税一包含9个税种和税收基本原理,其中增值税、消费税和土地增值税属于重点内容,需要花费的时间和精力比较多。
注意:
各科都是客观题,单选、多选题侧重文字表述题目的考查,计算、综合题以计算为主;
虽然学习难度不大,但近年来考试计算内容不少;
各章节分值比例虽有不同,但每章都可能出题,备考要全面,做到“雨落均沾”。
考试时间
预计2023年11月18日09:00—11:30
考试时长:150分钟;卷面满分:140分;合格标准:84分
备考安排
备考税法一每天要学习几个小时?上班族&零基础怎么安排时间备考呢?
(1)学习时长规划
结合近3年考试情况及税法一科目特点,网校老师给大家总结了税法一等各科目需要学习的时长。
复习时间160小时,差不多平均每天学习2.5个小时,持续2个半月的有效学习。
| 阶段 | 总时长 | 学习要求 |
| 第一轮 | 75小时 | 每天2.5小时,持续一个月 |
| 第二轮 | 40小时 | 每天2.5小时,持续半个月 |
| 第三轮 | 30小时 | 每天2小时,持续半个月 |
| 第四轮 | 15小时 | 每天1.5小时,持续半个多月 |
(2)预习打卡日历
税务师什么时候开始学习?4月份开始备考是不是太早了?不早!经过四轮的学习打磨,考试才能更稳!
税务师《税法一》4月预习打卡日历奉上!大家可以根据自己每天的学习时长,划分到4月的每一天里,每周最好空一天作为零时调度,剩下的,就严格执行计划!
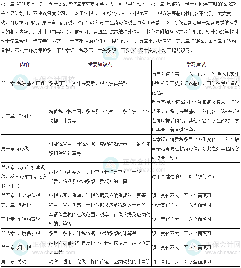
(3)重点章节提前学
哪几章是重点章节呢?税法一的重点章节看这里,大家可以在新教材下发前先预习,熟悉知识框架,打下良好基础。
(4)老师&网课
选税务师辅导课程,要先选老师,不少人问税法一哪个老师讲得比较好,还是建议大家多听、多了解各位老师的风格,找适合自己的老师很重要。
| 主讲老师 | 主讲课程 | 试听入口 |
| 叶 青 | 实验班 | 试听> |
| 刘 丹 | 实验班、VIP班 | 试听> |
| 欧理平 | 精品班 | 试听> |
| 葛 瑞 | 实验班 | 试听> |
开始备考2023年税务师考试《税法一》科目的你,请收下这份预习攻略,提早安排!拒绝备考后期手忙脚乱~加入23年税务师备考战队>>
相关阅读
Copyright © 2000 - www.fawtography.com All Rights Reserved. 北京正保会计科技有限公司 版权所有
京B2-20200959 京ICP备20012371号-7 出版物经营许可证
京公网安备 11010802044457号
套餐D大额券
¥
去使用