25周年

财税实务 高薪就业 学历教育
APP下载
APP下载新用户扫码下载
立享专属优惠

安卓版本:8.8.70 苹果版本:8.8.70

开发者:北京正保会计科技有限公司

应用涉及权限:查看权限>

APP隐私政策:查看政策>

HD版本上线:点击下载>

税务师《税法一》考试题型及各题型分值、时间分配及得分技巧

来源: 正保会计网校 编辑:水冰月 2023/01/09 16:58:30  字体:

选课中心

多样班次随心选

选课中心

资料专区

备考干货任你学

资料专区

财会题库

海量题目等你练

免费题库

会计人证件照

省时省力又省钱

会计人证件照

报考指南

考试资讯一目了然

报考指南
税一税二财会法律实务

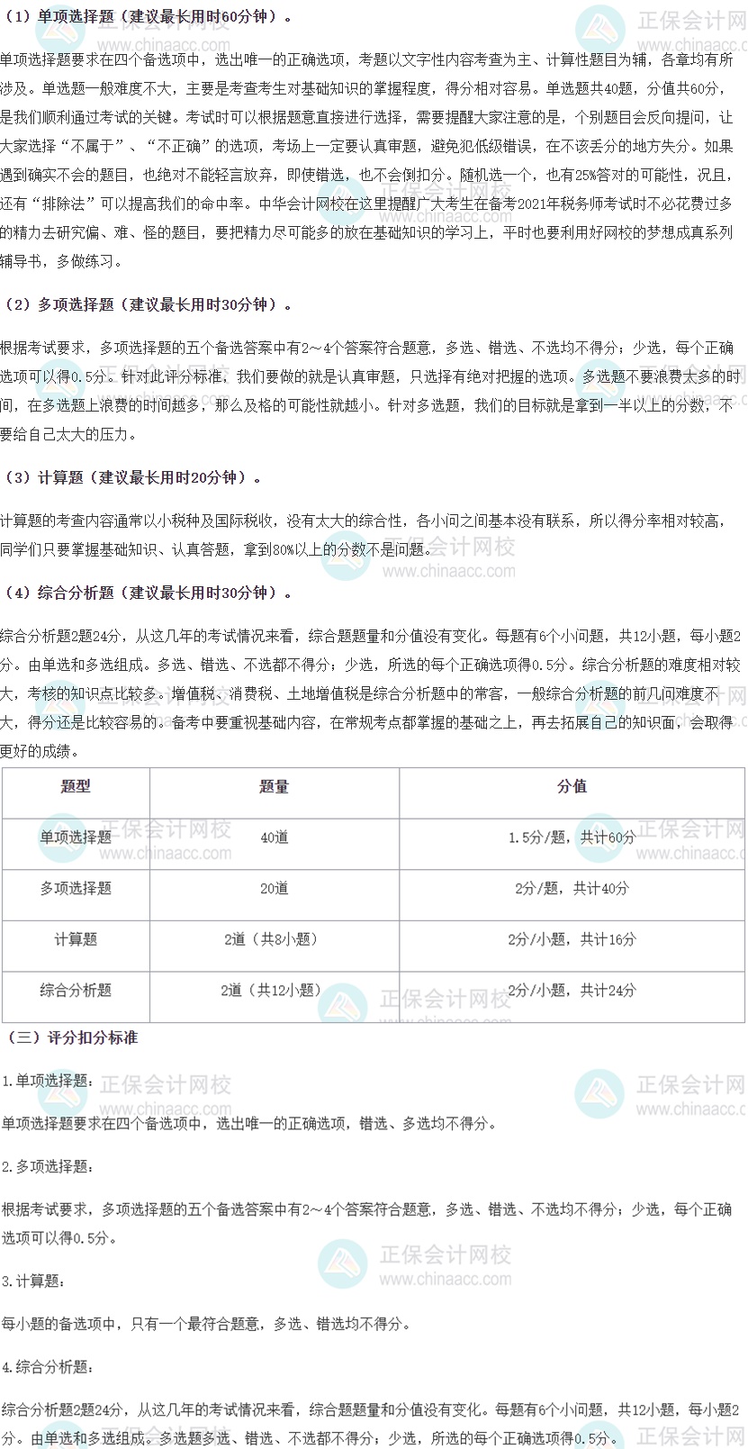
《税法一》在税务师考试中算较简单的一科,该科目采用闭卷计算机化考试方式,即在计算机终端获取试题、作答并提交答题结果,备考税务师税法一科目,想在考试中多拿分,我们一定要掌握税法一考试题型及各题型分值、答题时间分配及得分技巧。

税法一3

点击查看大图

以上参考2022年税务师《税法一》题型、答题技巧。

备考2023年税务师考试,希望同学们提前学习,早做准备!直播:2023年税务师备考规划>>

学员讨论(0
回到顶部
折叠
网站地图

Copyright © 2000 - www.fawtography.com All Rights Reserved. 北京正保会计科技有限公司 版权所有

京B2-20200959 京ICP备20012371号-7 出版物经营许可证 京公网安备 11010802044457号

恭喜你!获得专属大额券!

套餐D大额券

去使用