24周年

财税实务 高薪就业 学历教育
APP下载
APP下载新用户扫码下载
立享专属优惠

安卓版本:8.7.80 苹果版本:8.7.80

开发者:北京正保会计科技有限公司

应用涉及权限:查看权限>

APP隐私政策:查看政策>

HD版本上线:点击下载>

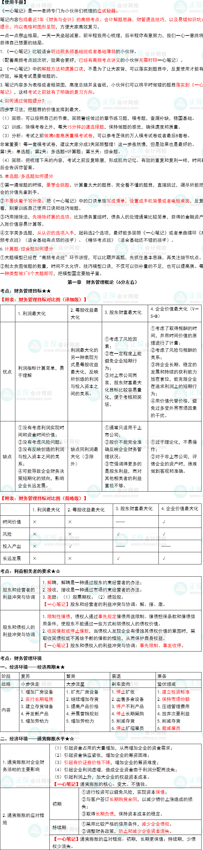
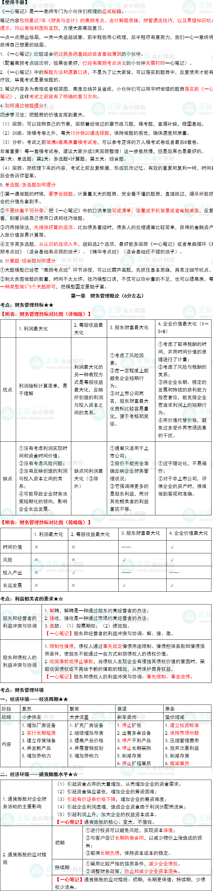
靳焕一老师2022《财务与会计》“一心笔记”第1-6章

来源: 正保会计网校 编辑:水冰月 2022/10/18 12:29:47  字体:

选课中心

多样班次随心选

选课中心

资料专区

备考干货任你学

资料专区

免费题库

海量题目等你练

免费题库

会计人证件照

省时省力又省钱

会计人证件照

报名提醒

备考省心又安心

报名提醒
1-6章7-11章12-19章

靳焕一老师梳理2022税务师《财务与会计》应试秘籍,包含近7年高频考点、会计解题思路、财管速选技巧,以及易错易混知识点提示等,快来!

2022税务师考试《财务与会计》应试秘籍

“一心笔记”第1-6章

靳焕一老师著

因篇幅有限,以上只截取了靳焕一老师“一心笔记”部分内容。

同学们可免费下载PDF电子版,进行翻看阅读。

免费下载↓

靳焕一老师《财务与会计》一心笔记第1-6章

靳焕一老师

税务师、中级会计师实力派培训讲师,工商管理在读博士。

靳老师的课程,以人生态度解析专业知识,深入浅出有乐有趣;以思路梳理串连复杂原理,逻辑严密有理有据。

靳焕一老师

免费试听>>

风格&学员印象

口诀妙招经得住考验,套路模型深受学员喜欢,学员感慨相见恨晚。

老师讲授课程

税务师-《财务与会计》科目↓

·2022考前刷题密训班(直播+录播)

了解详情>>

·2022VIP签约特训班(直播课) 、高效实验班(录播课)

了解课程>>

·2023VIP签约特训班(直播课) 、高效实验班(录播课)

了解课程>>

2022年税务师《财务与会计》考试时间安排在2022年11月20日09:00—11:30(两个半小时) ,考试题型为单项选择题、多项选择题、计算题、综合分析题。

同学们要熟悉其题型分值分布、出题方向及答题要求。

《财务与会计》各章分值占比分析
《财务与会计》考点预测、出题方向
《财务与会计》题型答题方法、评扣分标准
《财务与会计》各章节重点学习提醒

临近考试不需要题海战术,请以做模拟卷为主,主要考点要回归书本,带着题目去理解书本上的知识。

考前刷题密训 老师教你做题技巧>>

当然,计划参加2023年税务师考试的小伙伴,可以免费试听>>老师讲课,喜欢靳焕一老师,那2023年就跟着老师的课学财会。

学员讨论(0
回到顶部
折叠
网站地图

Copyright © 2000 - www.fawtography.com All Rights Reserved. 北京正保会计科技有限公司 版权所有

京B2-20200959 京ICP备20012371号-7 出版物经营许可证 京公网安备 11010802044457号