25周年

财税实务 高薪就业 学历教育
APP下载
APP下载新用户扫码下载
立享专属优惠

安卓版本:8.8.80 苹果版本:8.8.80

开发者:北京正保会计科技有限公司

应用涉及权限:查看权限>

APP隐私政策:查看政策>

HD版本上线:点击下载>

2021年税务师《税法一》试题及参考答案(回忆版)(1批)

来源: 正保会计网校 编辑:水冰月 2022/03/24 11:09:17  字体:

选课中心

多样班次随心选

选课中心

资料专区

备考干货任你学

资料专区

财会题库

海量题目等你练

免费题库

会计人证件照

省时省力又省钱

会计人证件照

报考指南

考试资讯一目了然

报考指南

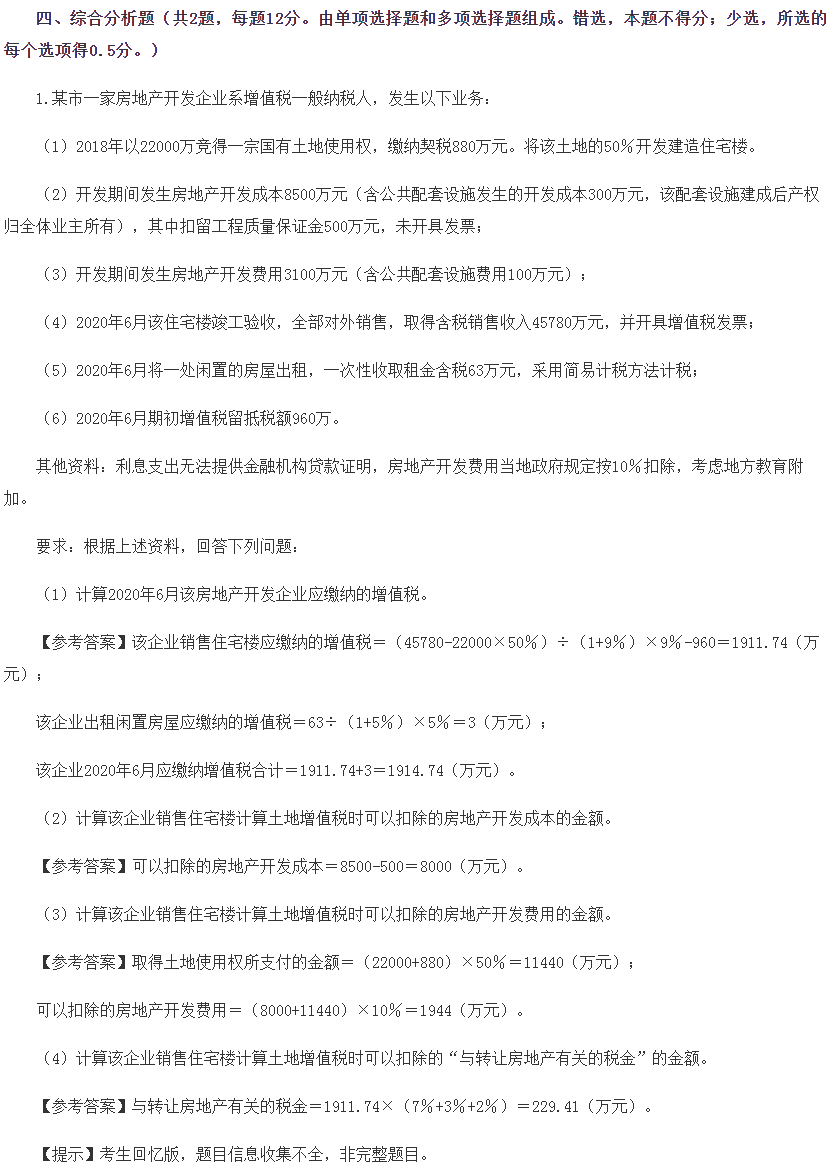
2022年税务师考生,大家想做做税务师试题等待话,这里为大家整理了2021年税务师《税法一》试题及参考答案(回忆版)(部分试题),根据网校论坛学员反馈的试题,网校老师整理的参考答案,快看看。

2021年税务师《税法一》试题及参考答案(回忆版)

2021年税务师《税法一》试题及参考答案(回忆版)

点击图片查看大图

注:以上题目来源于正保会计网校论坛学员,网校整理发布并提供参考答案及解析,转载请注明来源:正保会计网校

使用手机端刷题:下载正保会计网校APP,有税务师题库,有不少高质量税务师练习题、模拟题,还可以练习历年试题!点击下载正保会计网校APP>>

学员讨论(0
回到顶部
折叠
网站地图

Copyright © 2000 - www.fawtography.com All Rights Reserved. 北京正保会计科技有限公司 版权所有

京B2-20200959 京ICP备20012371号-7 出版物经营许可证 京公网安备 11010802044457号

恭喜你!获得专属大额券!

套餐D大额券

去使用