25周年

财税实务 高薪就业 学历教育
APP下载
APP下载新用户扫码下载
立享专属优惠

安卓版本:8.8.60 苹果版本:8.8.60

开发者:北京正保会计科技有限公司

应用涉及权限:查看权限>

APP隐私政策:查看政策>

HD版本上线:点击下载>

2021税务师《涉税服务实务》涉及考点总结&难度分析

来源: 正保会计网校 编辑:水冰月 2021/11/14 20:01:56  字体:

选课中心

多样班次随心选

选课中心

资料专区

备考干货任你学

资料专区

财会题库

海量题目等你练

免费题库

会计人证件照

省时省力又省钱

会计人证件照

报考指南

考试资讯一目了然

报考指南

税法一

税法二

财会

法律

实务

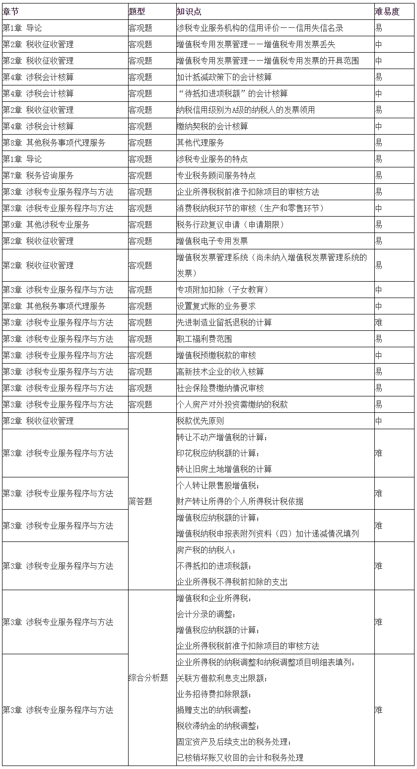
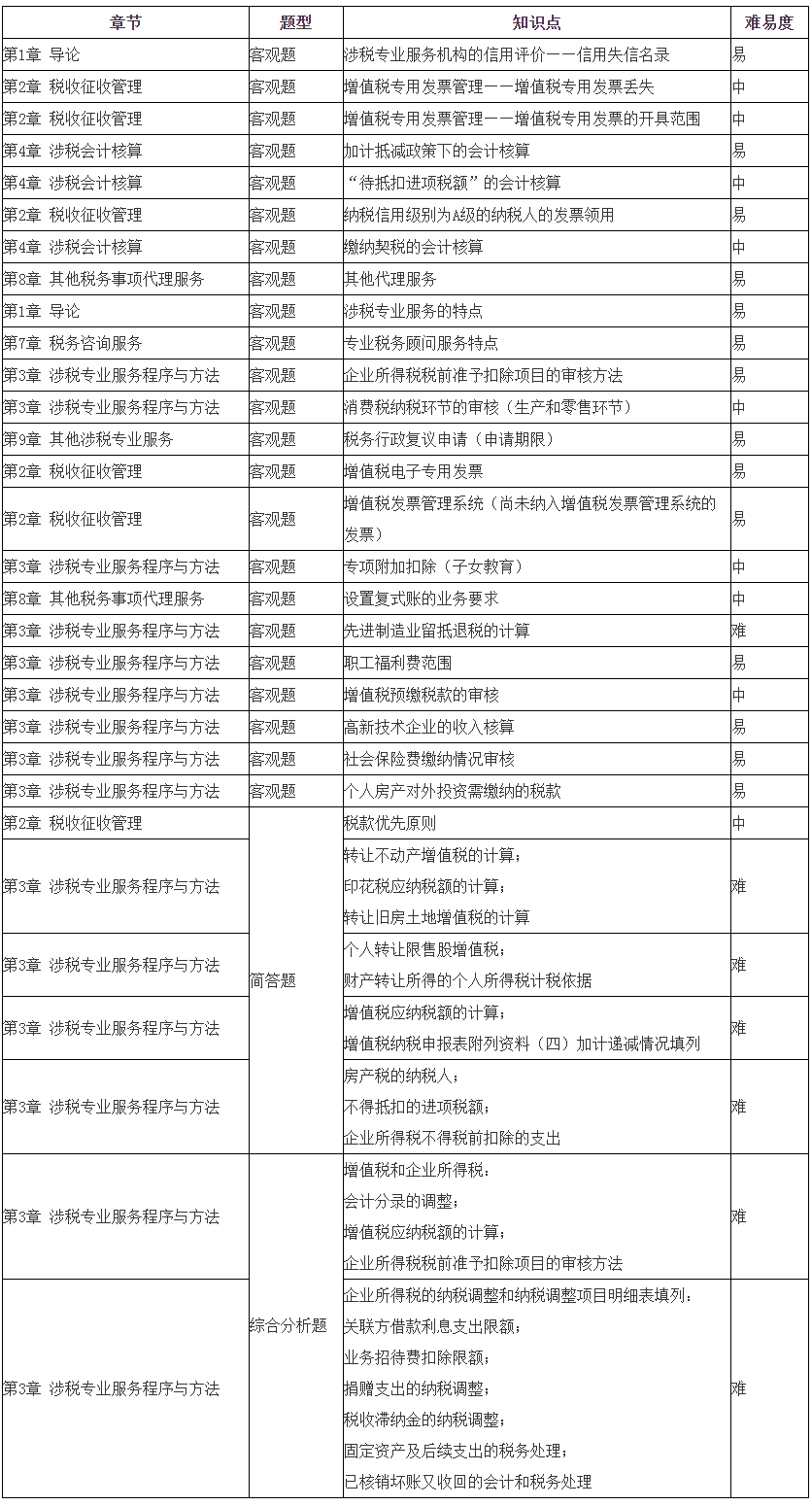
2021年税务师考试《涉税服务实务》考试落下帷幕!这次考试的难度怎么样?实务都考了哪些知识点?根据学员的反馈,很多题老师都讲过!正保会计网校税务师教研团队对本次考试所涉知识点进行分析总结,以下是2021年税务师《涉税服务实务》书课涉及考点总结,希望对大家有帮助!

2021税务师《涉税服务实务》书课涉及考点总结

点击图片查看大图

看到上面2021年税务师《涉税服务实务》书课涉及考点总结,大家一定对网校老师充满信心!如果打算报考2022年税务师考试,不妨跟着网校老师学习,找对方法,坚持下去,都能如愿取得好成绩!

2022新考季,网校税务师课程全面升级!现2022超值精品班、高效实验班、尊享无忧班、VIP签约特训班火热招生中,期待你的加入!点此了解2022税务师课程>>

更多推荐:

2021《涉税服务实务》试题及参考答案(考生回忆版)

学员讨论(0
回到顶部
折叠
网站地图

Copyright © 2000 - www.fawtography.com All Rights Reserved. 北京正保会计科技有限公司 版权所有

京B2-20200959 京ICP备20012371号-7 出版物经营许可证 京公网安备 11010802044457号

恭喜你!获得专属大额券!

套餐D大额券

去使用