24周年

财税实务 高薪就业 学历教育
APP下载
APP下载新用户扫码下载
立享专属优惠

安卓版本:8.7.80 苹果版本:8.7.80

开发者:北京正保会计科技有限公司

应用涉及权限:查看权限>

APP隐私政策:查看政策>

HD版本上线:点击下载>

由税务师大纲变化预测2021年税务师涉税服务实务教材变化

来源: 正保会计网校 编辑:水冰月 2021/05/11 10:53:07  字体:

选课中心

多样班次随心选

选课中心

资料专区

备考干货任你学

资料专区

免费题库

海量题目等你练

免费题库

会计人证件照

省时省力又省钱

会计人证件照

报名提醒

备考省心又安心

报名提醒
实务

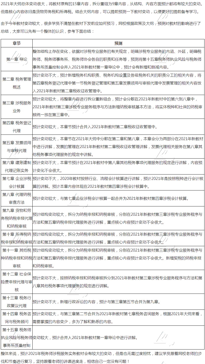
2021税务师报名入口开通,正式学习应提上日程。但不知道2021年税务师教材什么时候出,2021年税务师涉税服务实务大纲变化不小,怎么安排学习呢?别急!正保会计网校税务师教研团队根据2021税务师涉税服务实务大纲变化帮大家预测2021年税务师涉税服务实务教材变化,快来参考学习!

2021年税务师涉税服务实务教材变化预测

税务师涉税服务实务教材变化预测_

点击图片查看高清大图

2021税务师教材预计5月下旬公开发行,大家耐心等待,待新税务师教材下发,网校还会为大家解读2021年税务师教材变化情况,方便大家进一步高效学习!

上述整理的由税务师大纲变化预测2021年税务师涉税服务实务教材变化干货内容,希望能帮大家更高效地学习!想了解更多税务师学习干货内容,建议紧跟网校授课节奏,业内老师经验丰富,不仅帮大家全面分析教材重点、巩固基础,还经常分享一些实用学习方法、考试技巧!免费试听课程>>

更多推荐

2021税务师考试大纲变化&深度解读

学员讨论(0
回到顶部
折叠
网站地图

Copyright © 2000 - www.fawtography.com All Rights Reserved. 北京正保会计科技有限公司 版权所有

京B2-20200959 京ICP备20012371号-7 出版物经营许可证 京公网安备 11010802044457号