扫码下载APP
及时接收最新考试资讯及
备考信息
新疆2020年税务师考试税法二考试题型有几种?请问税法二考试答题时间分配如何正确把握呢?准备参加新疆2020年税务师税法二科目考试的同学,接下来为大家介绍新疆2020年税务师考试税法二考试题型及答题时间分配方法。

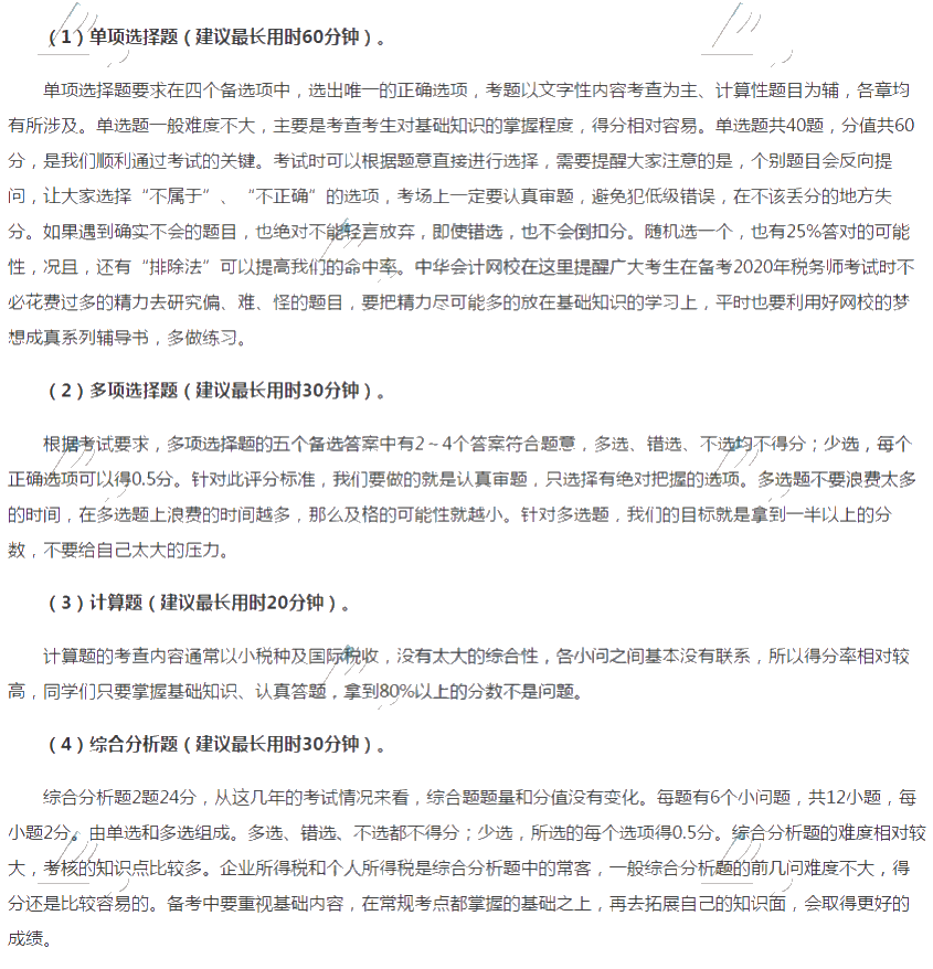
税务师税法二考试题型有几种?
《税法二》考试题型:单项选择题60分、多项选择题40分、计算题16分、综合分析题24分。
税务师税法二考试答题时间分配方法

新疆2020年税务师考试准备事宜
考生应按《新疆2020年度税务师职业资格考试考生疫情防控告知书》要求,做好应试所需各项准备,务必提供考试前72小时内(3月17日及以后)核酸检测阴性报告,确保顺利考试。
考生应按要求做好考前自我监测和参考准备。所有考生考前必须进行新冠病毒核酸检测并提供考试前72小时内核酸检测阴性报告,即3月17日以后(含17日)的新冠病毒核酸检测阴性证明,否则不得参加考试。
>>点击查看新疆2020年税务师考试考生疫情防控告知书 了解详细的考试注意事项。
说明:因考试政策、内容不断变化与调整,正保会计网校提供的税务师考试信息仅供参考,如有异议,请考生以官网公布的内容为准。
以上了解了新疆2020年税务师考试税法二考试题型及答题时间分配方法,希望能帮到大家!>>关注税务师考试频道了解更多热点资讯!新疆2020年考生马上要面临考试,希望大家调整好心态,不骄不躁,不恐慌,只要认真学了,且考试正常发挥,相信大家都能取得满意的成绩。
更多推荐
Copyright © 2000 - www.fawtography.com All Rights Reserved. 北京正保会计科技有限公司 版权所有
京B2-20200959 京ICP备20012371号-7 出版物经营许可证
京公网安备 11010802044457号
套餐D大额券
¥
去使用